| Version 2 (modified by , 4 months ago) ( diff ) |
|---|
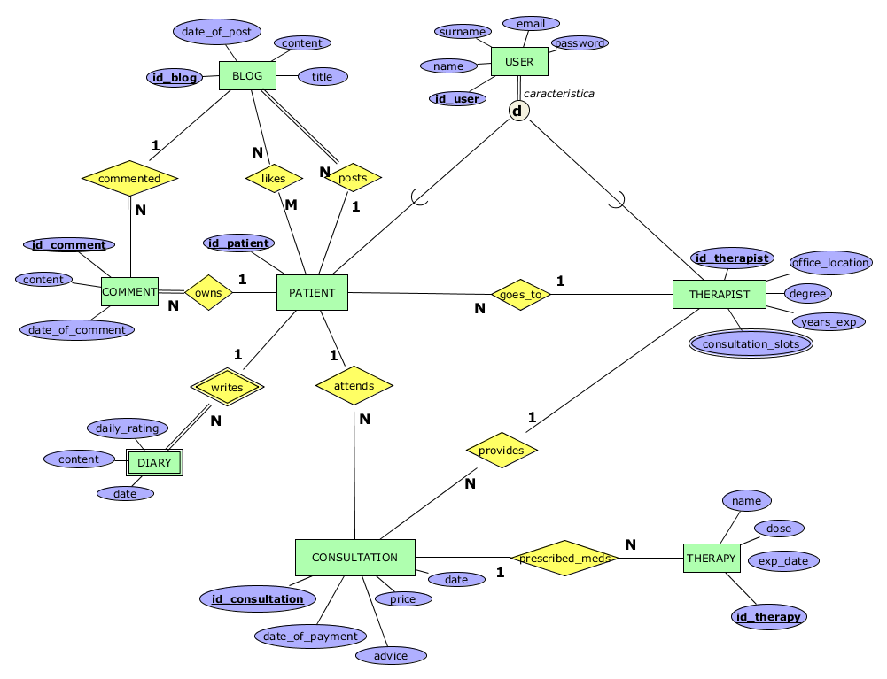
Концептуален дизајн - ЕР Дијаграм и податочни побарувања
ER дијарграм
Податочни побарувања
Attachments (1)
- er.png (101.1 KB ) - added by 4 months ago.
Download all attachments as: .zip
Note:
See TracWiki
for help on using the wiki.
