| Version 17 (modified by , 12 years ago) ( diff ) |
|---|
Архитектура на системот
Основната стратегија која ќе се користи за да се структуира системот е складиште моделот.
Податоците кои ќе се разменуваат ќе се чуваат во централна база на податоци која може да се пристапува и во која ќе може да се интегрираат податоците.
Користењето на централизирана база на податоци се фокусира на самите податоци.
Главниот извор на податоци е веќе создаден, чист, трансформиран, категоризиран и достапен за користење од страна на вработените на магацинот и администраторот на системот.
Централизираната база на системот ќе биде поставена на сервер и на неа ќе може да пристапуваат магацинските работници преку претходно најавување на своите ПДА уреди,
и би им се овозможило да извлекуваат, променуваат и внесуваат податоци во зависност од привилигиите кои ги имаат со цел да ги извршуваат своите работни обврски.
Базата ќе биде релациона база на податоци т.е база која содржи колекција од табели од податочни предмети, кои претходно се формално опишани и организирани спрема релациониот модел.
Комуникацијата помеѓу базата на податоци(серверот) и мобилните уреди е овозможена преку бежична мрежа(wireless).
Секој уред со кој работи магацинскиот работник во магацинот поседува wireless.Во зависност од големина на просторот се поставуваат пропорционално рутери кои комуницираат меѓу себе.
Мобилниот уред целата комуникација помеѓу рутерите ја гледа како една мрежа и секоја транакција/ажурирање на PDA уредот преку нив ја процесира до серверот.
Покрај финансиската исплатливост, овој начин на решение е квалитетен, односно комуникацијата е стабилна и безбедна.
Системот за магацинско управување ќе претставува десктоп апликација составена од неколку слоеви.
За решение е избрана декстоп апликација пред веб апликација примарно заради тоа што со системот во интеракција ќе бидат
само однапред дефиниран број на корисници - магацинските работници.
Исто, во операциите во системот не е потребно
постојано побарување на одредени ресурси и материјали(од Интернет).
Системот за магацинско управување ќе биде
составен од три слоеви(подсистеми) и тоа од: ниво за централна база на податоци каде се чуваат сите податоци и се прават
сите ажурирања при магацинските операции, апликациско ниво каде што се прави целата бизнис логика и пресметки и
ниво за прикажување на интерфејс кое го сочинува изгледот десктоп апликацијата.
1.0 ER Дијаграм на WMS:
2.0 Класен дијаграм на WMS:
3.0 Функционалности на системот:
3.1 Внесување нов производ со скенирање:
3.2 Внесување нов производ со скенирање:
Entity-Control-Boundary Design Pattern
Идејата на користење на овој шаблон е една единка во класниот дијаграм да ја раздвоиме на три делови кои што ќе бидат во меѓусебна интеракција.
Со ваков шаблон има неколку придобивки кои ни се од корист :
-Подобра организација и разбирливост на код
-Реискористливост на код
-Издвојување на независни компоненти и паралелно работење на истите
-Многу добра одржливост на кодот (менуваме само во класата во која е најдена грешка, но не и во останатите
Приказ на Entity-Control-Boundary Design Pattern
Пример дијаграм :
[
4.0 Класен дијаграм според entity-control-boundary Design Pattern:
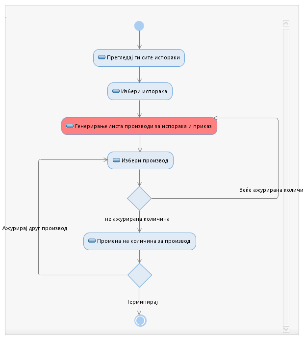
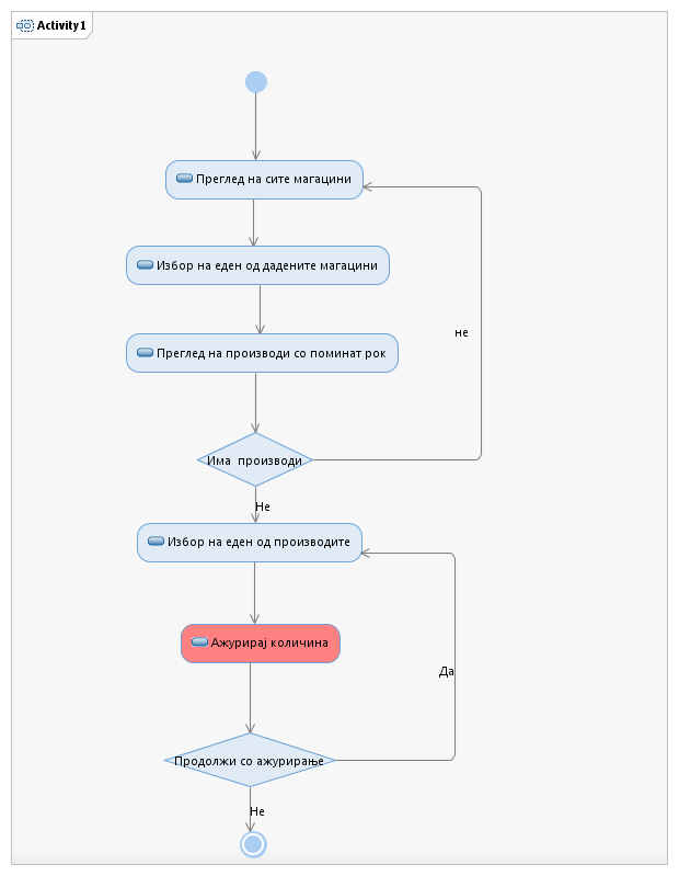
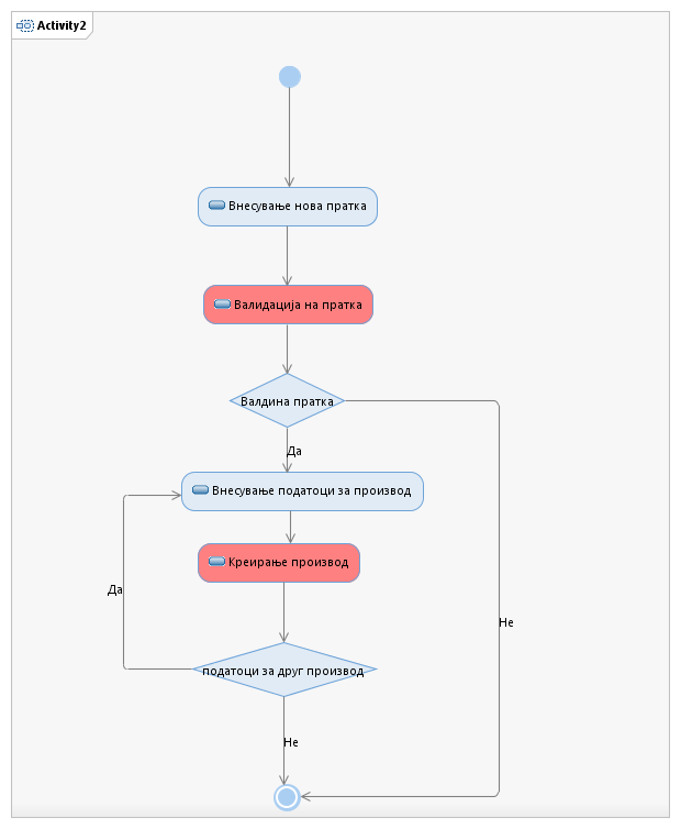
5.0 Activity дијаграми:
6.0 Секвенцијални дијаграми (Entity-Control-Boundary):
Attachments (20)
-
er.png
(58.3 KB
) - added by 12 years ago.
ER дијаграм на системот за магацинско работење
-
classDiagram.png
(76.1 KB
) - added by 12 years ago.
Klasen dijagram za WMS-KS
-
NovProduktUseCase.png
(21.5 KB
) - added by 12 years ago.
Внесување нов производ во системот
- isporakaUseCase.png (13.4 KB ) - added by 12 years ago.
- classenDiagram.png (57.6 KB ) - added by 12 years ago.
- Isporaka.png (21.2 KB ) - added by 12 years ago.
- Kontrola.png (23.4 KB ) - added by 12 years ago.
- Popis.png (23.2 KB ) - added by 12 years ago.
- priem.png (22.8 KB ) - added by 12 years ago.
- skladiranje.png (18.2 KB ) - added by 12 years ago.
- isporakaSK.png (25.7 KB ) - added by 12 years ago.
- KontrolaSledlivost.png (27.5 KB ) - added by 12 years ago.
- PopisSK.png (29.5 KB ) - added by 12 years ago.
- priemSK.png (20.4 KB ) - added by 12 years ago.
- skladirajSK.png (11.1 KB ) - added by 12 years ago.
- KontrolaSledlivost.2.png (27.5 KB ) - added by 12 years ago.
-
Untitled.jpg
(38.5 KB
) - added by 12 years ago.
Entity-Control-Bounadry
- Entity.jpg (27.4 KB ) - added by 12 years ago.
- global.jpg (63.1 KB ) - added by 12 years ago.
- ecb.jpg (46.6 KB ) - added by 12 years ago.
Download all attachments as: .zip















