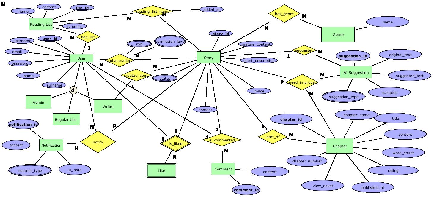
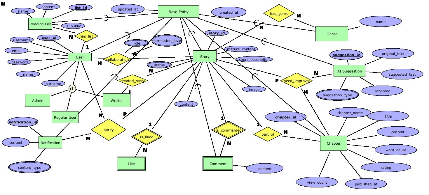
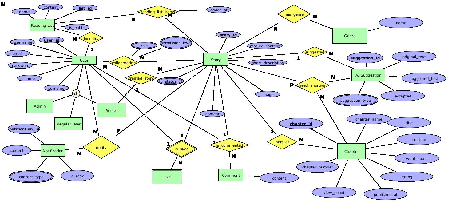
ERModel Current version
Diagram
Data requirements
ENTITIES
USER
Represents each individual user at the platform.
Candidate keys:
user_id– numeric identifier (primary key).
Attributes:
user_id– numeric, required. Primary key.username– text, required, unique.email– text, required, unique.name– text, required.surname– text, required.password– hash value, required.
ADMIN
Represents the admin user (full access of the system). Inherited from USER.
Candidate keys:
user_id– inherited primary key.
Inheritance:
Inherits all attributes from USER.
REGULAR_USER
Represents regular users. Inherited from USER.
Candidate keys:
user_id– inherited primary key.
Inheritance:
Inherits all attributes from USER
WRITER
Represents writers. Inherited from USER.
Candidate keys:
user_id– inherited primary key.
Inheritance:
Inherits all attributes from USER
STORY
Represents every story that is written in the platform.
Candidate keys:
story_id– surrogate numeric identifier (primary key).
Attributes:
story_id– numeric, required. Auto-generated primary key.mature_content– boolean, required. Indicates if story contains mature content.short_description– text, required. Brief description of the story.content– text, required. Full content of the story.status– multi-valued text, required. Publication status (draft, published, archived). A story can have multiple status values over time.image– text, optional. URL or path to story cover image.
CHAPTER
Represents a chapter, which is part of a story.
Candidate keys:
chapter_id– surrogate numeric identifier (primary key).
Attributes:
chapter_id– numeric, required. Auto-generated primary key.chapter_number– numeric, required. Order number of the chapter within the story.chapter_name– text, required. Name of the chapter.title– text, required. Title of the chapter.content– text, required. Content of the chapter.word_count– numeric, optional. Number of words in the chapter.rating– numeric, optional. Rating of the chapter.published_at– timestamp, required. Publication date and time.view_count– numeric, optional. Number of views.
GENRE
Represents a genre category for stories.
Candidate keys:
genre_id– surrogate numeric identifier (primary key).
Attributes:
genre_id– numeric, required. Auto-generated primary key.name– text, required, unique. Name of the genre.
READING_LIST
Represents a reading list created by users.
Candidate keys:
list_id– surrogate numeric identifier (primary key).
Attributes:
list_id– numeric, required. Auto-generated primary key.name– text, required. Name of the reading list.content– text, optional. Description of the reading list.is_public– boolean, required. Visibility of the reading list.
NOTIFICATION
Represents notifications sent to users.
Candidate keys:
notification_id– surrogate numeric identifier (primary key).
Attributes:
notification_id– numeric, required. Auto-generated primary key.content– text, required. Content of the notification.content_type– multi-valued text, required. Type of notification content. A notification can belong to multiple content types.is_read– boolean, required. Indicates whether the notification has been read. Default: false.
AI_SUGGESTION
Represents AI-generated suggestions for story improvements.
Candidate keys:
suggestion_id– surrogate numeric identifier (primary key).
Attributes:
suggestion_id– numeric, required. Auto-generated primary key.original_text– text, required. Original text from the story.suggested_text– text, required. AI-suggested improvement.suggestion_type– multi-valued text, required. Type of suggestion (grammar, style, etc.). A suggestion can belong to multiple types.accepted– boolean, required. Whether the suggestion was accepted.
LIKE
Represents likes given by users to stories.
Candidate keys:
- Composite key: (
user_id,story_id).
COMMENT
Represents comments made by users on stories.
Candidate keys:
comment_id– surrogate numeric identifier (primary key).
Attributes:
comment_id– numeric, required. Auto-generated primary key.content– text, required. Content of the comment.
RELATIONS
has_list (USER – READING_LIST)
Represents users having reading lists.
Cardinality:
1:N (One user can have many reading lists, each reading list belongs to one user)
Keys:
Foreign key: user_id in READING_LIST references USER.
reading_list_items (READING_LIST – STORY)
Represents stories added to reading lists.
Cardinality:
Cardinality: M:N (Many reading lists can contain many stories))
Keys:
Keys: Composite key: (list_id, story_id).
Attributes:
added_at– timestamp, required. Date and time when the story was added to the reading list.
collaboration (USER – STORY)
Represents users collaborating on stories.
Cardinality:
M:N (Many users can collaborate on many stories)
Keys:
Composite key: (user_id, story_id).
Attributes:
role– multi-valued text, required. Role of the collaborator.permission_level– multi-valued numeric, optional. Level of permission for collaboration.
created_story (WRITER – STORY)
Represents writers creating stories.
Cardinality:
1:N (One writer can create many stories, each story is created by one writer)
Keys:
Foreign key: user_id in STORY references WRITER.
has_genre (STORY – GENRE)
Represents stories having genres.
Cardinality:
M:N (Many stories can have many genres)
Keys:
Composite key: (story_id, genre_id).
part_of (CHAPTER – STORY)
Represents chapters being part of stories.
Cardinality:
N:1 (Many chapters are part of one story)
Keys:
Foreign key: story_id in CHAPTER references STORY.
is_liked (USER – LIKE – STORY)
Represents likes given by users to stories.
Cardinality:
User 1:N LIKE, Story 1:N LIKE (One user can like many stories, one story can have many likes)
Keys:
Composite key: (user_id, story_id) in LIKE
Foreign key: user_id in LIKE references USER.
Foreign key: story_id in LIKE references STORY.
is_commented (USER – COMMENT – STORY)
Represents comments made by users on stories.
Cardinality:
User 1:N COMMENT, Story 1:N COMMENT (One user can make many comments, one story can have many comments)
Keys:
Foreign key: user_id in COMMENT references USER.
Foreign key: story_id in COMMENT references STORY.
notify (USER – STORY – NOTIFICATION)
Represents notifications sent to users about stories.
Cardinality:
M:N:P (Many users can receive many notifications about many stories)
Keys:
Composite key: (user_id,story_id,notification_id)
Foreign key: user_id references USER
Foreign key: story_id references STORY.
Foreign key: notification_id references NOTIFICATION.
need_approval (AI_SUGGESTION – STORY – CHAPTER)
Represents AI suggestions needing approval for specific chapters within stories.
Cardinality:
M:N:P (Many AI suggestions can be made for many stories across many chapters)
Keys:
Composite key: (suggestion_id,story_id,chapter_id)
Foreign key: suggestion_id references AI_SUGGESTION.
Foreign key: story_id references STORY.
Foreign key: chapter_id references CHAPTER.
suggested (STORY – AI_SUGGESTION)
Represents stories having AI-generated suggestions.
Cardinality:
1:N (One story can have many AI suggestions)
Keys:
Foreign key: story_id in AI_SUGGESTION references STORY.
Attachments (6)
-
KristinaSrbinoskaERdiagram.png
(248.6 KB
) - added by 3 months ago.
Removed BaseEntity from ER diagram
- KristinaSrbinoskaER.jpg (144.3 KB ) - added by 3 months ago.
- KristinaSrbinoskaER.2.jpg (150.9 KB ) - added by 3 months ago.
- KristinaSrbinoskaER.3.jpg (150.9 KB ) - added by 3 months ago.
- KristinaSrbinoskaER.4.jpg (152.9 KB ) - added by 3 months ago.
- KristinaSrbinoskaER.5.jpg (153.1 KB ) - added by 2 months ago.
Download all attachments as: .zip

