ArchitectureRevised
Архитектурата останува иста само што отфрлен е делот со ReactJS
==Развоен Дијаграм Развоениот дијаграм останува ист
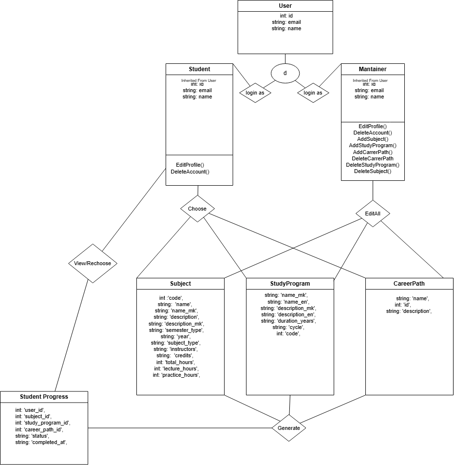
Класен дијаграм
Last modified
5 weeks ago
Last modified on 01/07/26 19:20:18
Attachments (1)
- diagram.png (69.4 KB ) - added by 5 weeks ago.
Download all attachments as: .zip
Note:
See TracWiki
for help on using the wiki.

