| Version 7 (modified by , 4 days ago) ( diff ) |
|---|
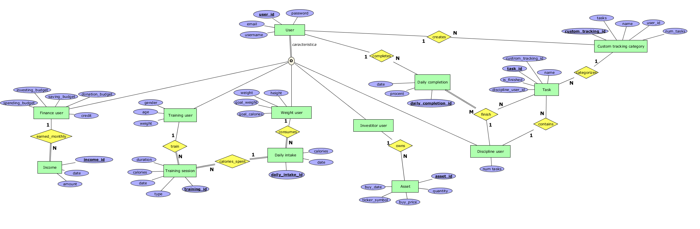
Податочни барања
Ентитети
- User – ентитет кој чува општи информации за сите корисници
- user_id (bigint)
- email (text, not null)
- username (text, not null)
- password (text, not null)
- Finance user – ентитет кој чува финансиски податоци за корисникот
- user_id* (bigint)
- spending_budget (numeric)
- saving_budget (numeric)
- investing_budget (numeric)
- donation_budget (numeric)
- credit (numeric)
- Income – ентитет кој чува податоци за месечниот приход
- income_id (bigint)
- user_id* (bigint)
- date (date, not null)
- amount (numeric, not null)
- Training user – ентитет кој чува податоци за тренинг корисниците
- user_id* (bigint)
- gender (text)
- age (integer)
- weight (numeric)
- Training session – ентитет кој чува податоци за тренинг сесиите
- training_id (bigint)
- training_user_id* (bigint)
- weight_user_id* (bigint)
- duration (numeric)
- calories (numeric)
- date (date)
- type (text)
- Weight user – ентитет кој чува податоци за следење на тежина и калории
- user_id* (bigint)
- weight (numeric)
- height (numeric)
- goal_weight (numeric)
- goal_calories (numeric)
- Daily intake – ентитет за дневен внес на калории
- daily_intake_id (bigint)
- user_id* (bigint)
- calories (numeric)
- date (date)
- Discipline user – ентитет кој чува податоци за дисциплински навики на корисникот
- user_id* (bigint)
- num_tasks (integer)
- tasks (text)
- Task – ентитет за индивидуални задачи
- task_id (bigint)
- is_finished (boolean)
- discipline_user_id (bigint)
- custom_tracking_id (bigint)
- name (text, not null)
- Daily completion – ентитет што бележи дневни извршувања на задачи
- daily_completion_id (bigint)
- user_id* (bigint)
- date (date)
- procent (numeric)
- Investor user – ентитет кој чува податоци за инвеститорски корисници
- user_id* (bigint)
- Asset – ентитет што чува податоци за средства во кои корисникот инвестира
- asset_id (bigint)
- user_id* (bigint)
- ticker_symbol (text, not null)
- buy_price (numeric)
- buy_date (date)
- quantity (numeric)
- Custom tracking category – ентитет што претставува кориснички дефинирана категорија за следење
- custom_tracking_id (bigint)
- user_id* (bigint)
- name (text, not null)
- num_tasks (integer)
- tasks (text)
Релации
- earned_monthly (Finance user ↔ Income, 1:N)
Финансискиот корисник има повеќе записи за приход по месеци.
- train (Training user ↔ Training session, 1:N)
Тренинг корисникот може да има повеќе тренинг сесии.
- calories_spent (Training session ↔ Weight user, N:1)
Секоја тренинг сесија му припишува изгорени калории на корисникот за тежина.
- consumes (Weight user ↔ Daily intake, 1:N)
Корисникот може да внесува дневни калории.
- contains (Discipline user ↔ Task, 1:N)
Дисциплински корисник може да има повеќе задачи.
- finish (Task ↔ Daily completion, N:M)
Задачите може да бидат извршени дневно и се бележи процент.
- owns (Investor user ↔ Asset, 1:N)
Инвеститорскиот корисник може да поседува повеќе средства.
- categorizes (Custom tracking category ↔ Task, 1:N)
Секој категорија на задачи може да содржи повеќе задачи
- creates (User ↔ Custom Tracking Category, 1:N)
Еден User може да креира повеќе custom tracking категории Секоја custom tracking категорија припаѓа на точно еден User
Attachments (2)
- ER_Diagram_V1.jpg (112.6 KB ) - added by 2 months ago.
- FinalErDiagram.png (191.1 KB ) - added by 3 days ago.
Download all attachments as: .zip

