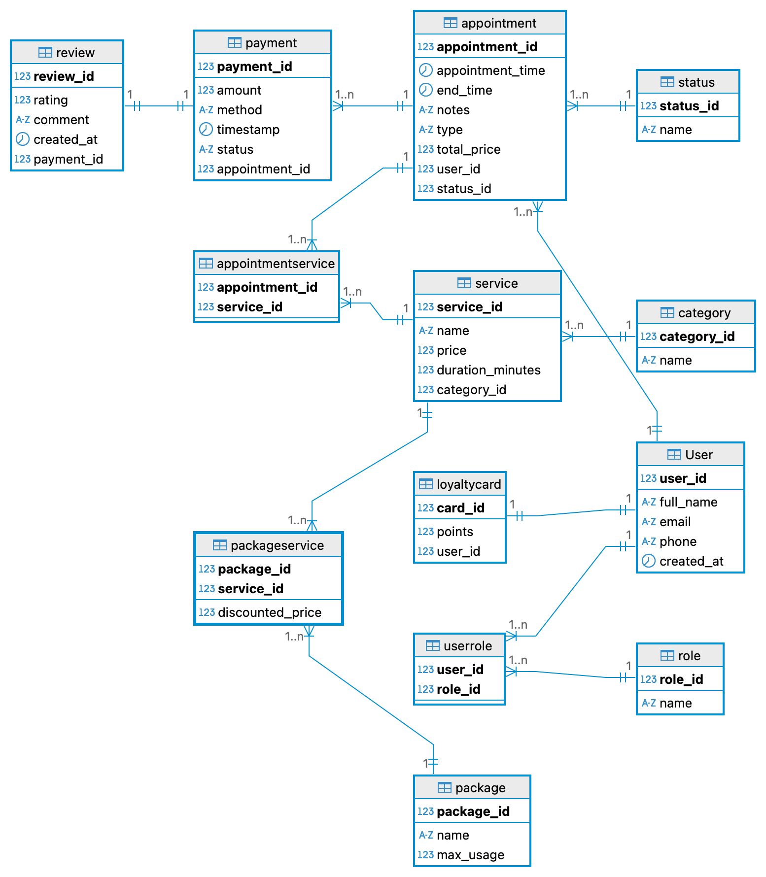
Релациска шема со мапирачка трансформација
- Примарни клучеви означени со underline
- Надворешни клучеви означени со * и табела кон која покажува
- Not null атрибути означени со bold
User (user_id, full_name, email UNIQUE, phone, created_at, password_hash)
Role (role_id, name UNIQUE)
Category (category_id, name UNIQUE)
Status (status_id, name UNIQUE)
Service (service_id, name, price, duration_minutes, category_id*(Category))
Package (package_id, name, max_usage, total_price)
Review (review_id, rating, comment, created_at, payment_id*(Payment) UNIQUE)
Appointment (appointment_id, appointment_time, end_time, notes, type enum('pre-booked','walk-in'), total_price, user_id*(User), status_id*(Status), points_awarded)
LoyaltyCard (card_id, points, user_id*(User) UNIQUE)
Payment (payment_id, amount, method, timestamp, status, appointment_id*(Appointment), points_used, package_purchase_id*(UserPackagePurchase))
UserRole (user_id*(User), role_id*(Role))
PackageService (package_id*(Package), service_id*(Service), discounted_price)
AppointmentService (appointment_id*(Appointment), service_id*(Service))
Availability (availability_id, date, start_time, end_time, is_closed)
UserPackagePurchase (purchase_id, user_id*(User), package_id*(Package), purchased_at, total_uses, remaining_uses, status, expires_at)
AppointmentPackageUsage (appointment_id*(Appointment), purchase_id*(UserPackagePurchase), service_id*(Service), used_units, finalized_at)
DDL скрипта за бришење на табелите и креирање на табелите
DML скрипта за полнење на табелите со податоци
Релациски дијаграм изваден од DBeaver
Attachments (6)
- relational_schema.png (183.0 KB ) - added by 4 months ago.
- create.sql (5.1 KB ) - added by 4 months ago.
- populate.sql (3.9 KB ) - added by 4 months ago.
- diagra.jpeg (254.8 KB ) - added by 3 months ago.
- schema_creation.sql (12.5 KB ) - added by 3 months ago.
- data_load.sql (9.1 KB ) - added by 3 months ago.
Download all attachments as: .zip

