верзија 1.0
| Use Case ID | 1
|
|---|
| Use Case Name: | Додавање презентер
|
|---|
| Created By: | Јованка Милошевска | Last Updated By: |
|
| Date Created: | 08.10.2014 | Date Last Updated: |
|
| Actors: | Администратор
|
| Description: | Додавање на презентер и привилегии за да го користи системот
|
| Trigger: | Претстои семинар во рамките на компанијата
|
| Preconditions: | 1.Заинтересиран кандидат за презентација
|
| Postconditions: | 1.Кандидатот е додаден, следно треба да ги внеси потребните податоци
|
| Normal Flow: | При заинтересиран кандидат за презентација, администраторот треба:
|
| | 1.Да го додаде кандидатот на системот(внесува основни информации и компанија(од каде доаѓа))
|
| | 2.Креира лозинка и корисничко име за тој кандидат
|
| | 3.Го додава кандидатот со кликање на копче
|
| Alternative Flows: | /
|
| Exceptions: | /
|
| Includes: | /
|
| Priority: | /
|
| Frequency of Use: | Случајот се користи доста често, секогаш кога има заинтересиран кандидат
|
| Business Rules: | /
|
| Special Requirements: | /
|
| Assumptions: | /
|
| Notes and Issues: | /
|
| Use Case ID | 2
|
|---|
| Use Case Name: | Додавање на презентација
|
|---|
| Created By: | Јованка Милошевска | Last Updated By: |
|
| Date Created: | 08.10.2014 | Date Last Updated: |
|
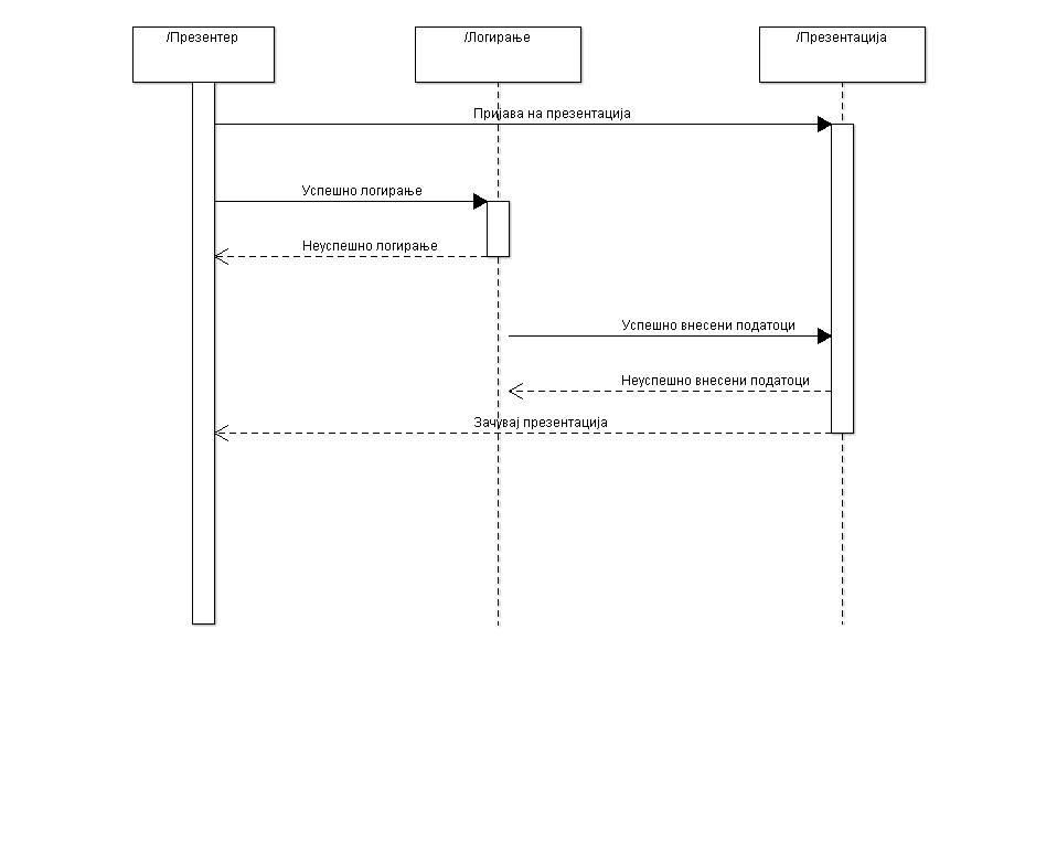
| Actors: | Презентер
|
| Description: | Презентерот кој бил додаден од администраторото се логира на системот со доделените параметри за пристап
|
| | со цел да го внесе неговиот труд за презентирање.
|
| Trigger: | Претстои семинар во рамките на компанијата
|
| Preconditions: | Корисникот да е додаден од администраторот на системот
|
| Postconditions: | Презентерот успешно ја пријавил својата презентација
|
| Normal Flow: | 1.Презентерот се логира на системот
|
| | 2.Во формата за пријава на презентација ги внесува потребните податоци(наслов, опис, времетраење, датум..)
|
| | 3.Клика на копчето Пријави
|
| Alternative Flows: | /
|
| Exceptions: | /
|
| Includes: | /
|
| Priority: | /
|
| Frequency of Use: | Случајот се користи доста често, секогаш кога има кандидати додадени од администраторот
|
| Business Rules: | /
|
| Special Requirements: | /
|
| Assumptions: | /
|
| Notes and Issues: | /
|
| Use Case ID | 3
|
|---|
| Use Case Name: | Креирање распоред на презентации
|
|---|
| Created By: | Јованка Милошевска | Last Updated By: |
|
| Date Created: | 08.10.2014 | Date Last Updated: |
|
| Actors: | Администратор
|
| Description: | Администраторот за пријавените презентации креира распорд по кој ќе се презентираат истите во зависнот од нивното времетраење.
|
| Trigger: | Потребно е организација на презентациите за одреден ден
|
| Preconditions: | Пријавени презентации во тој ден кога ќе се одржува активноста која бара презентирање
|
| Postconditions: | Успешно креиран распоред
|
| Normal Flow: | 1.Администраторот се логира на системот
|
| | 2.Ја одбира формата за креирање распоред
|
| | 3.Одбира датум за кој му е потребен распоред од понудената dropdown листа.
|
| | 4.За тој датум ги добива сите пријавени презентации
|
| | 5.Клика на копчето за креирање распоред
|
| Alternative Flows: | /
|
| Exceptions: | Нема доволно место за сите пријавени презентации во тој ден
|
| Includes: | /
|
| Priority: | /
|
| Frequency of Use: | Случајот се користи секогаш кога претстои некоја активност во компанијата за презентации
|
| Business Rules: | /
|
| Special Requirements: | /
|
| Assumptions: | /
|
| Notes and Issues: | /
|
| Use Case ID | 4
|
|---|
| Use Case Name: | Промена на пријавена презентација
|
|---|
| Created By: | Јованка Милошевска | Last Updated By: |
|
| Date Created: | 08.10.2014 | Date Last Updated: |
|
| Actors: | Презентер
|
| Description: | Презентерот кој пријавил презентација сака да промени нешто во врска со истата.
|
| Trigger: | Грешка внесен податок, или испуштен дел од описот
|
| Preconditions: | Корисникот да има пријавено презентација
|
| Postconditions: | Успешно извршена промена
|
| Normal Flow: | 1.Презентерот се логира на системот
|
| | 2.Во формата за преглед на неговите пријавени презентации клика на копчето Промени
|
| | 3.На друга страна му се излистуваат сите досега внесени податоци за таа презентација
|
| | 4.Во оваа страна изменува се што сака
|
| | 5.Клика на копчето Промени
|
| Alternative Flows: | /
|
| Exceptions: | /
|
| Includes: | /
|
| Priority: | /
|
| Frequency of Use: | Случајот зависи од потребата на презентерите.
|
| Business Rules: | /
|
| Special Requirements: | /
|
| Assumptions: | /
|
| Notes and Issues: | /
|
| Use Case ID | 5
|
|---|
| Use Case Name: | Бришење на презентација
|
|---|
| Created By: | Јованка Милошевска | Last Updated By: |
|
| Date Created: | 08.10.2014 | Date Last Updated: |
|
| Actors: | Презентер
|
| Description: | Презентерот кој пријавил презентација сака да ја избрише презентацијата.
|
| Trigger: | Корисникот се предомислил.
|
| Preconditions: | Корисникот да има пријавено презентација
|
| Postconditions: | Презентацијата е успешно избришена.
|
| Normal Flow: | 1.Презентерот се логира на системот
|
| | 2.Во формата за преглед на неговите пријавени презентации клика на копчето Избриши
|
| | 3.Се појавува порака за потврда дали е сигурен за акцијата
|
| | 4.Клика на копчето Да
|
| | 5.Порака за успешност
|
| Alternative Flows: | /
|
| Exceptions: | /
|
| Includes: | /
|
| Priority: | /
|
| Frequency of Use: | Случајот зависи од потребата на презентерите.
|
| Business Rules: | /
|
| Special Requirements: | /
|
| Assumptions: | /
|
| Notes and Issues: | /
|
Attachments
(10)
Download all attachments as:
.zip
Note:
See
TracWiki
for help on using the wiki.