ER дијаграм
Податочни побарувања
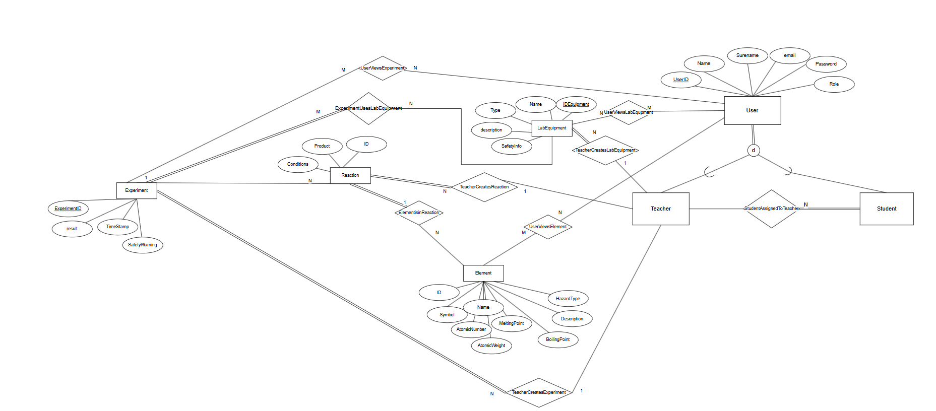
Ентитети
- Lab Equipment - ентитет за лабораториската опрема
- equipment_id - SERIAL (примарен клуч)
- equipment_name - VARCHAR(50) (атрибут, не може да биде NULL, уникатен)
- type - VARCHAR(50) (атрибут)
- description - TEXT (атрибут)
- safety_info - TEXT (атрибут)
- teacher_id - INT (надворешен клуч, не може да биде NULL)
- User - ентитет за корисникот кој се логира
- user_id - SERIAL (примарен клуч)
- user_name - VARCHAR(30) (атрибут, не може да биде NULL)
- user_surname - VARCHAR(30) (атрибут, не може да биде NULL)
- email - VARCHAR(30) (атрибут, не може да биде NULL, уникатен)
- password - VARCHAR(30) (атрибут, не може да биде NULL)
- role - ENUM('student', 'teacher') (атрибут, не може да биде NULL)
- student_id - INT (странец клуч, примарен клуч и наследен од User)
- teacher_id - INT (надворешен клуч, не може да биде NULL)
- teacher_id - INT (странец клуч, примарен клуч и наследен од User)
- Elements - ентитет за хемиските елементи
- element_id - SERIAL (примарен клуч)
- symbol - VARCHAR(2) (атрибут, не може да биде NULL, уникатен)
- element_name - VARCHAR(50) (атрибут, не може да биде NULL)
- atomic_number - INT (атрибут, не може да биде NULL)
- atomic_weight - FLOAT (атрибут, не може да биде NULL)
- melting_point - FLOAT (атрибут)
- boiling_point - FLOAT (атрибут)
- hazard_type - VARCHAR(50) (атрибут)
- description_element - TEXT (атрибут)
- teacher_id - INT (надворешен клуч, не може да биде NULL)
- Reaction - ентитет за хемиските реакции
- reaction_id - SERIAL (примарен клуч)
- teacher_id - INT (надворешен клуч, не може да биде NULL)
- element1_id - INT (надворешен клуч, не може да биде NULL)
- element2_id - INT (надворешен клуч, не може да биде NULL)
- product - VARCHAR(50) (атрибут)
- conditions - TEXT (атрибут)
- Experiment - ентитет за експериментите
- experiment_id - SERIAL (примарен клуч)
- teacher_id - INT (надворешен клуч, не може да биде NULL)
- reaction_id - INT (надворешен клуч, не може да биде NULL)
- result - TEXT (атрибут)
- time_stamp - TIMESTAMP DEFAULT CURRENT_TIMESTAMP (атрибут)
- safety_warning - TEXT (атрибут)
Релации
- TeacherCreatesLabEquipment – 1:N еден наставник може да создаде повеќе лабораториски инструменти.
- UserViewsLabEquipment – N:M повеќе корисници можат да гледаат ист лабораториски инструмент.
- ExperimentUsesLabEquipment – N:M еден експеримент може да користи повеќе лабораториски инструменти, а еден инструмент може да се користи во повеќе експерименти.
- UserViewsExperiment – N:M повеќе корисници можат да гледаат ист експеримент.
- TeacherCreatesReaction – 1:N еден наставник може да создаде повеќе реакции.
- ElementsInReaction – 1:2 една реакција може да содржи точно два хемиски елементи (реактантни).
- TeacherCreatesElement – 1:N еден наставник може да создаде повеќе хемиски елементи.
- UserViewsElement – N:M повеќе корисници можат да гледаат ист хемиски елемент.
Last modified
15 months ago
Last modified on 02/05/25 06:41:00
Attachments (4)
- baziER.png (170.1 KB ) - added by 16 months ago.
- baziERdijagram.png (173.1 KB ) - added by 16 months ago.
- dijagramER.png (173.1 KB ) - added by 16 months ago.
- baziER1.3.png (138.2 KB ) - added by 15 months ago.
Download all attachments as: .zip
Note:
See TracWiki
for help on using the wiki.

