Кориснички сценарија
Корисник
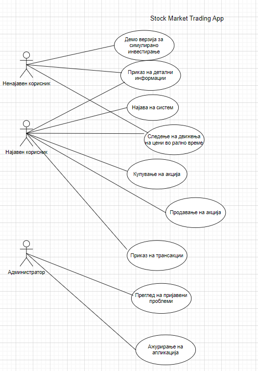
Секој корисник без најава има пристап до демо верзија на апликацијата, која служи за едукација и запознавање со процесот на инвестирање. Со регистрација и најавување, корисникот добива пристап до вистинска инвестициска платформа, преку која може да купува и продава акции, како и да управува со своето портфолио
Ненајавен корисник
- Пристапува до демо верзија на апликацијата за симулирано инвестирање
- Инвестира со виртуелни средства за да го научи процесот на тргување
- Прегледува листа на достапни акции
- Прегледува детали за акција
- Чита основни информации за пазарот
- Следи движeње на цени во реално време (само за демо цели)
Најавен корисник
- Купува и продава акции преку апликацијата
- Управува со своето инвестиционо портфолио
- Гледа детали за сопствени трансакции
Администратор
- Одобрува регистрација на брокерски куќи
- Ги следи и управува пријавените грешки и проблеми од корисниците
- Врши техничко одржување и мониторинг на системот
Дијаграм
Last modified
7 months ago
Last modified on 06/22/25 15:31:56
Attachments (1)
- use-case-tradingMK.png (71.5 KB ) - added by 7 months ago.
Download all attachments as: .zip
Note:
See TracWiki
for help on using the wiki.

