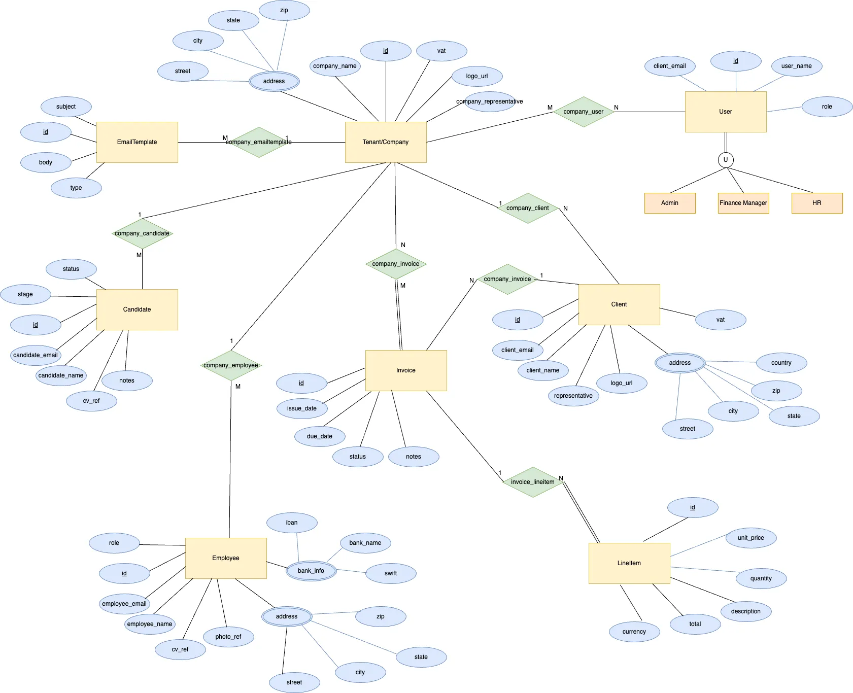
Entities
1. Tenant (Company)
Represents the company/tenant in the system.
Attributes:
- company_id: Numeric, primary key.
- company_name: Text, required.
- company_no: Integer, required.
- company_address: Json, optional.
- company_phone_number: Text, optional.
- company_vat: Text, optional.
- company_logo_url: Text, optional.
- company_bank_accounts: Json, optional.
- company_representative: Text, optional.
- company_email: Text, required.
- company_last_invoice_number: Text, required.
- created_at: Date, required.
- updated_at: Date, required.
2. User
Represents system users with specific roles.
Attributes:
- user_id: Numeric, primary key.
- user_name: Text, required.
- user_email: Text, unique, required.
- user_role: Enum (Admin, HR, Finance Manager), required.
- company_id: Foreign key to Company.
- created_at: Date, required.
- updated_at: Date, required.
3. Employee
Represents employees managed by the company.
Attributes:
- employee_id: Numeric, primary key.
- employee_name: Text, required.
- employee_email: Text, unique, required.
- employee_role: Text, optional.
- employee_status: Enum (Active, Inactive, Terminated), required.
- employee_address: Json, optional.
- employee_bank_info: Json, optional.
- employee_cv_ref: Text, optional (file path or URL).
- employee_photo_ref: Text, optional (file path or URL).
- company_id: Foreign key to Company.
- created_at: Date, required.
- updated_at: Date, required.
4. Candidate
Represents candidates applying for roles in the company.
Attributes:
- candidate_id: Numeric, primary key.
- candidate_name: Text, required.
- candidate_email: Text, unique, required.
- candidate_status: Enum (Applied, Interview, Offered, Rejected), required.
- candidate_cv_ref: Text, optional (file path or URL).
- candidate_stage: Text, optional.
- candidate_notes: Text, optional.
- company_id: Foreign key to Company.
- created_at: Date, required.
- updated_at: Date, required.
5. Client
Represents the clients of the company.
Attributes:
- client_id: Numeric, primary key.
- client_name: Text, required.
- client_representative: Text, required.
- client_email: Text, unique, required.
- client_address: Json, required.
- client_vat: Text, optional.
- client_logo_url: Text, optional (file path or URL).
- company_id: Foreign key to Company.
- created_at: Date, required.
- updated_at: Date, required.
6. Invoice
Represents financial transactions between the company and its clients.
Attributes:
- invoice_id: Numeric, primary key.
- invoice_no: Numeric, required.
- invoice_issue_date: Date, required.
- invoice_due_date: Date, required.
- invoice_notes: Text, optional.
- invoice_status: Enum (Draft, Pending, Paid, Overdue), required.
- invoice_currency: Enum (EUR, USD).
- invoice_taxes: Decimal, optional.
- invoice_discount: Integer, optional.
- invoice_month: Text, required.
- invoice_pdf_red: Text, required.
- invoice_total_amount: Decimal, required.
- company_id: Foreign key to Company.
- client_id: Foreign key to Client.
- created_at: Date, required.
- updated_at: Date, required.
7. LineItem
Represents individual items in an invoice.
Attributes:
- item_id: Numeric, primary key.
- description: Text, required.
- quantity: Integer, required.
- unit_price: Decimal, required.
- currency: Text, required.
- total: Decimal, required.
- invoice_id: Foreign key to Invoice.
8. EmailTemplate
Represents customizable email templates.
Attributes:
- template_id: Numeric, primary key.
- type: Enum (New Invoice, Invoice Overdue, Welcome Employee, etc.), required.
- subject: Text, required.
- body: Text, required.
- company_id: Foreign key to Company.
- created_at: Date, required.
- updated_at: Date, required.
Relations
- Company ↔ User (company_manages_user): A company has many users; each user belongs to one company.
- Company ↔ Employee (company_employs_employee): A company has many employees; each employee belongs to one company.
- Company ↔ Candidate (company_screens_candidate): A company has many candidates; each candidate belongs to one company.
- Company ↔ Client (company_owns_client): A company has many clients; each client belongs to one company.
- Company ↔ Invoice (company_issues_invoice): A company generates many invoices; each invoice belongs to one company.
- Client ↔ Invoice (client_receives_invoice): A client can have many invoices; each invoice is addressed to one client.
- Invoice ↔ LineItem (invoice_contains_item): An invoice has multiple line items; each line item belongs to one invoice.
- Company ↔ EmailTemplate (company_creates_template): A company has multiple email templates; each template belongs to one company.
Last modified
8 months ago
Last modified on 09/08/25 18:11:08
Attachments (7)
-
AgencyOS.drawio.png
(218.3 KB
) - added by 16 months ago.
ERD
- AgencyOS.webp (85.6 KB ) - added by 16 months ago.
- AgencyOS (1).webp (94.4 KB ) - added by 15 months ago.
- AgencyOS (2).webp (95.4 KB ) - added by 15 months ago.
- AgencyOS.2.webp (89.5 KB ) - added by 8 months ago.
- AgencyOS.3.webp (107.8 KB ) - added by 8 months ago.
- AgencyOS (1).2.webp (107.7 KB ) - added by 8 months ago.
Download all attachments as: .zip
Note:
See TracWiki
for help on using the wiki.

.2.webp)