Иницијална архитектура
Оваа секција ја опишува структурата на системот, текот на податоци и организацијата на компонентите на ArcadiaHub.
1. Концептуална Архитектура
Системот функционира врз основа на Хибриден Клиент-Сервер модел. Апликацијата користи два паралелни канали за комуникација за да ги задоволи различните потреби на корисникот:
HTTP REST: Се користи за навигација, менаџирање на профил, пријателства и преглед на статички содржини (MVC Pattern).
WebSocket (REAL TIME): Се користи ексклузивно за време на игра. Серверот делува како Authoritative Server, што значи дека целата логика на играта (судири, штета, движење) се пресметува на серверот, а клиентот само ги исцртува добиените податоци.
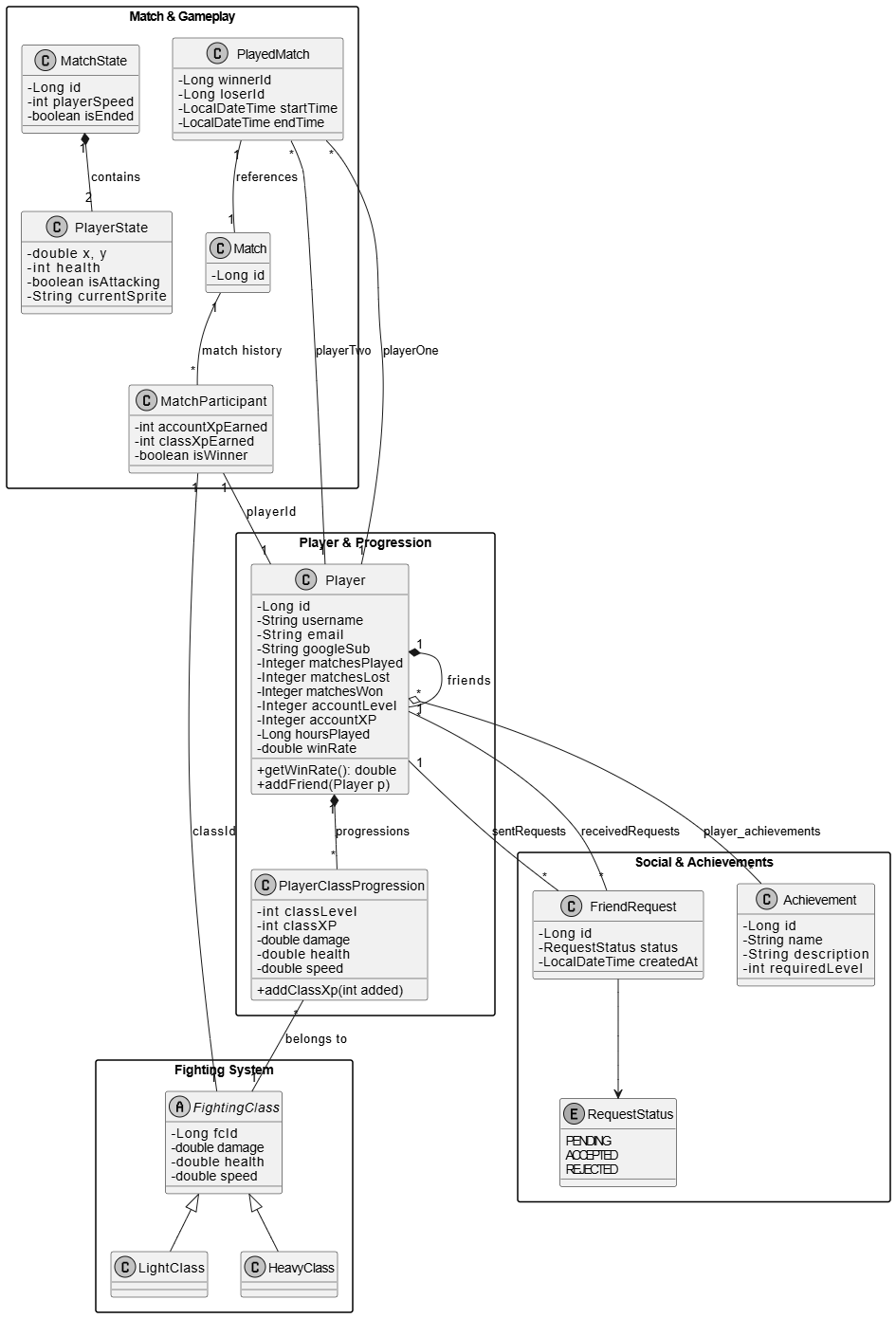
2. Класен дијаграм
Овој дијаграм ги прикажува главните ентитети во системот и нивните меѓусебни врски.
Attachments (2)
- conceptual_architecture_archub.png (38.1 KB ) - added by 3 months ago.
- class_diagram_archub.png (218.9 KB ) - added by 3 months ago.
Download all attachments as: .zip


