Ревидирина Архитектура
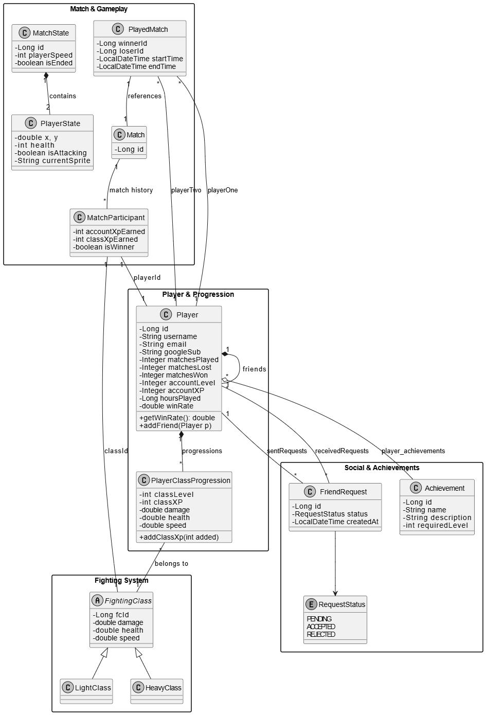
Развојниот дијаграм се сменува поради имплементацијата на сервисот за испраќање на мејлови. Се користи повторно истата архитектура од Java Springboot со Thymeleaf како template engine. Во класниот дијаграм немаме промени бидејќи не е променет иницијалниот концепт на поврзување на класите.
Концептуална Архитектура
Класен дијаграм
Last modified
3 months ago
Last modified on 02/11/26 20:04:55
Attachments (2)
- conceptual_archub_revised.png (48.8 KB ) - added by 3 months ago.
- class_diagram_archub.png (218.9 KB ) - added by 3 months ago.
Download all attachments as: .zip
Note:
See TracWiki
for help on using the wiki.


