Use Case: Креирање на кориснички профили (додавање корисник)
Цел: Отварање на корисничи профил за личност која е дел од компанијата(организацијата), односно е дел од тимот.
Категорија: Примарна
Предуслов: Корисникот за кој треба да биде креиран профилот, треба да биде дел од компанијата(организацијата).
Пост услов при успех: Профилот е успешно активиран.
Пост услов при неуспех: Корисникот не ги исполнува условите, за да биде креиран профил за него.
Актер: Администратор
Triggering Event: Корисникот да даде согласност за него да биде креиран профил.
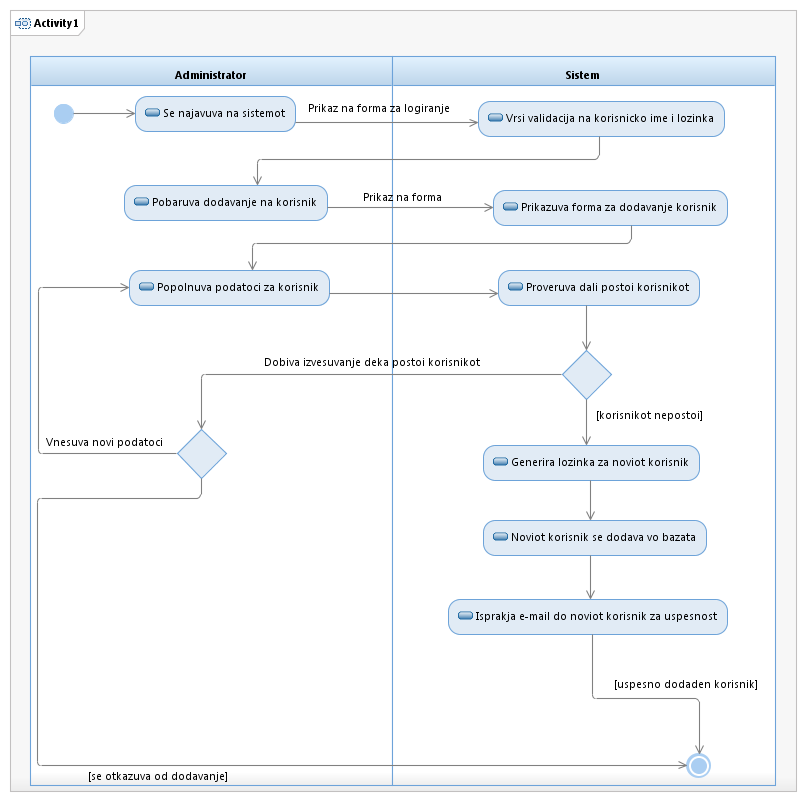
Опис: Администраторот е должен да обезбеди профил за секој член од компанијата(организацијата), доколку тој член се согласува. При креирање на профил на одредена личност, администраторот е должен да ги внесе: името, презимето, идентификацискиот број(број која самата компанија го има за своите вработени и е единствен за одредена личност во самата компанија), пол, датум и место на раѓање, e-mail и позицијата на која се наоѓа таа личност во компанијата. Името, презимето, полот и позицијата ќе бидат видливи за сите и нема да може да се намали нивната видливост, додека пак идентификцискиот број, e-mail(кои воедно е и username-то при најавување), датумот и местото на раѓање самите корисници ќе имаат можност да ја определат видливоста. Исто така само администраторот ќе има можност да врши измени на овие податоци, по барање на самите корисници. На почетокот администраторот ќе одреди почетни лозинки за секој профил, овие лозинки секоја личност ќе треба да си ги промени при првото најавување на сопствениот профил.
Екстензии: Доколку некоја личност ја заборави својата лозинката или пак истата е одкриена од некоја друга личност, ќе има можност истата да ја промени преку сопствениот e-mail или пак преку СМС на сопствениот мобилен број. Исто така ќе има опција и администраторот да може да ја ресетира лозинката по барање на самиот корисник лично. Покрај основните податоци кој може да ги внесе самиот администратор и истиот има можност да ги менува, ќе има можност некој податоци(пр. место на живеење, државјанство, телефон, профилна слика, резиме и сл.) самите корисници на профилите да си ги внесуваат и менуваат, исто така за овие податоци тие самите ќе ја определа видливоста.
Attachments (4)
- RUPAnalysisModel_KreiranjeNaKorisnickiProfili_Class.png (78.8 KB ) - added by 13 years ago.
- RUPAnalysisModel_KreiranjeNaKorisnickiProfili_Activity.png (39.6 KB ) - added by 13 years ago.
- RUPAnalysisModel_KreiranjeNaKorisnickiProfili_Sequence.png (70.3 KB ) - added by 13 years ago.
- RUPAnalysisModel_KreiranjeNaKorisnickiProfili_Component.png (15.4 KB ) - added by 13 years ago.
Download all attachments as: .zip
