Use Case: Пребарување на информации
Цел: Корисникот да најде информација која му е потребна.
Категорија: Примарна
Предуслов: Да има креирано профил.
Пост услов при успех: Корисникот успешно ја нашол информацијата.
Пост услов при неуспех: Информацијата не е најдена и корисникот е известен за тоа.
Актер: Регистриран корисник
Triggering Event: Корисникот сака да пребарува некоја информација.
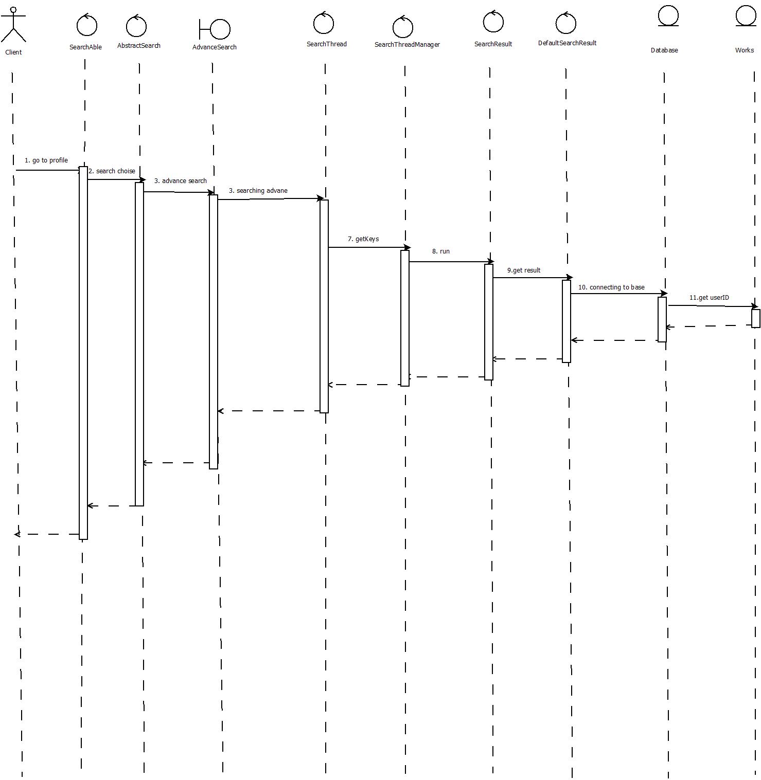
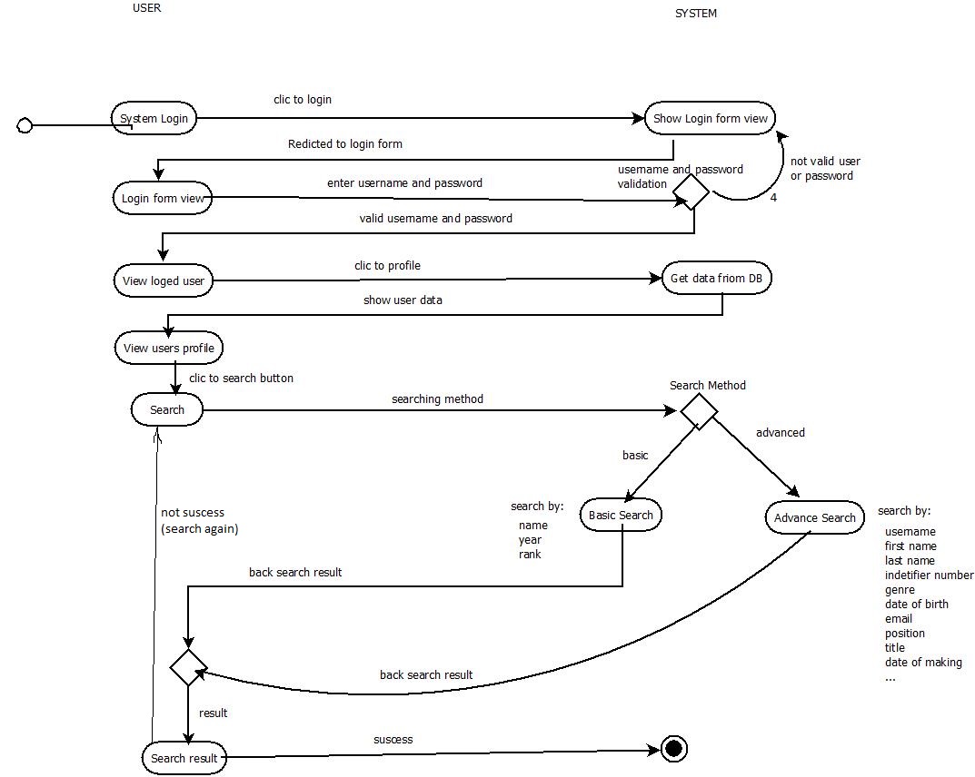
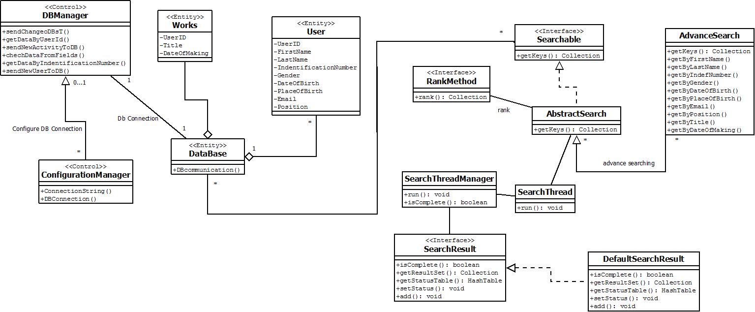
Опис: За пребарување можат да пребаруваат најавените корисници и ненајавените корисници. Ненајавените корисници можат да користат мал дел од basic пребарување кое пребарува само по име, презиме и година, и како резултат ке им ги даде само јавните работи и информации кои се дозволени да ги гледаат неригистрираните корисници. Додека пак најавените корисници ќе може да пребаруваат напредно и тоа според: име, презиме, град, година на раѓање, година на создавање на проектот, е-маил, телефон, пол, некој кратенки на некој проекти и многу други работи...
Екстензии: Доколку некој корисник ке сака да дознае некоја информација која не е ставена јавно да ја гледаат сите ке мора да биде најавен на системот.
Attachments (14)
-
class 1.jpeg
(121.0 KB
) - added by 13 years ago.
class diagram
-
component 1.jpeg
(27.9 KB
) - added by 13 years ago.
component diagram
-
Sequence_Diagram 1.jpg
(119.2 KB
) - added by 13 years ago.
sequence diagram
-
activity 1.jpeg
(75.9 KB
) - added by 13 years ago.
activity diagram
-
activity 2.jpg
(117.6 KB
) - added by 13 years ago.
activity 2
-
activity 2.2.jpg
(126.6 KB
) - added by 13 years ago.
activity 3
-
23.09.2013 version.rar
(330.3 KB
) - added by 13 years ago.
zip dia+jpg
-
activity 1 not_register.jpeg
(29.6 KB
) - added by 13 years ago.
activity 23.09.2013
-
activity 1 register.jpeg
(83.0 KB
) - added by 13 years ago.
activity-registered 23.09.2013
-
class 1.2.jpeg
(131.7 KB
) - added by 13 years ago.
class 23.09.2013
-
deployment 1.jpeg
(44.1 KB
) - added by 13 years ago.
deployment 23.09.2013
-
secuence 1 advanced.jpeg
(100.0 KB
) - added by 13 years ago.
sequence advance 23.09.2013
-
secuence 1 simple.jpeg
(106.6 KB
) - added by 13 years ago.
sequence simple 23.09.2013
-
component 1.2.jpeg
(29.2 KB
) - added by 13 years ago.
component 23.09.2013
Download all attachments as: .zip
