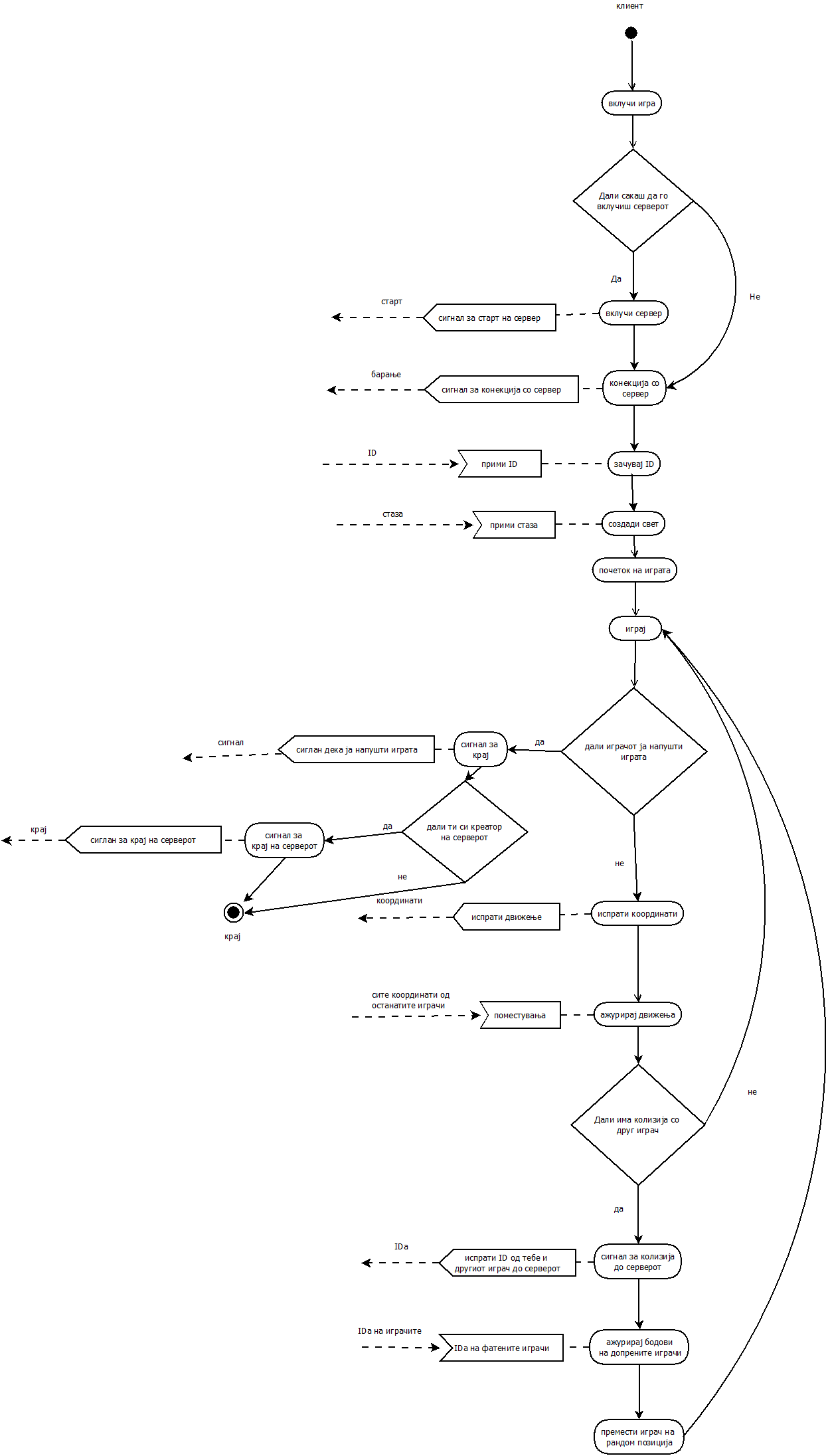
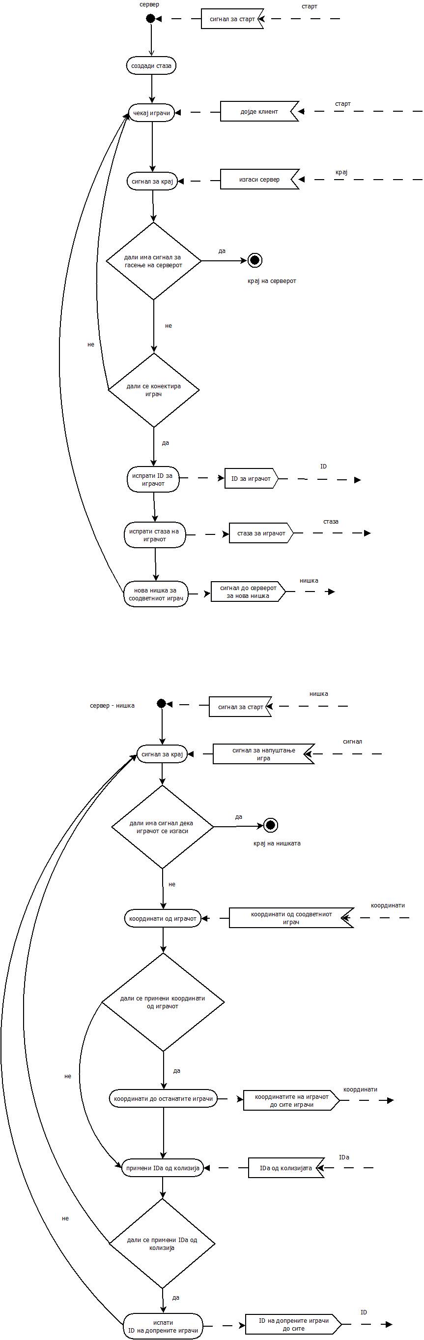
Првичната архитектура на системот ќе биде клиент-сервер архитектура. Сите играчи, во случајов клиенти се приклучени на една сентрална машина наречена сервер. Серверот е одговорен за сите важни одлуки, управување со состојбите и праќање информации до секој посебен клиент. Во случајот на “Брканица” серверот се грижи за собирање на моменталните координати на секој од играчите и праќање на истите со секој од клиентите. Како резултат на сето ова серверот станува клучна точка во пропустниот опсег и пресметките. Серверот мора да праќа и прима податоци до N независни текови.
Системот со кој ќе работи „Брканица“ ќе биде во реално време (real-time system) кој е еден од почестите типови на настан-просецирачките системи. Сепак постојат три вида системи во реално време кои се карактеризираат по тоа како се справуваат со последиците доколку акциите не се извршат за определеното време: Hard, firm и soft. Во случајов за видео игри најпогоден е soft моделот бидејќи дозволува најголема стабилност и толеранција кон проблемите како заостанување на пакети, споро извршување на наредбите, спора интернет конекција итн.
Активити дијаграм за клиентот
Активити дијаграм за серверот
Архитектурата ќе биде дво-слојна, бидејќи нема да има позадинска база на податоци. Целата логика како избирање мапа, тимови и др, ќе биде извршувана во апликацискиот слој.
Attachments (7)
-
Model.png
(76.3 KB
) - added by 12 years ago.
Моделот на архитектурата
- Activity diagram client v5.0.png (47.4 KB ) - added by 12 years ago.
- Activity diagram server v5.0.png (50.2 KB ) - added by 12 years ago.
- Activity diagram client v5.0.dia (6.7 KB ) - added by 12 years ago.
- Activity diagram server v5.0.dia (7.2 KB ) - added by 12 years ago.
- Activity diagram client v5.0.1.png (54.5 KB ) - added by 12 years ago.
- Activity diagram server v5.0.1.png (57.3 KB ) - added by 12 years ago.
Download all attachments as: .zip
