ЕР Дијаграм
Податочни побарувања
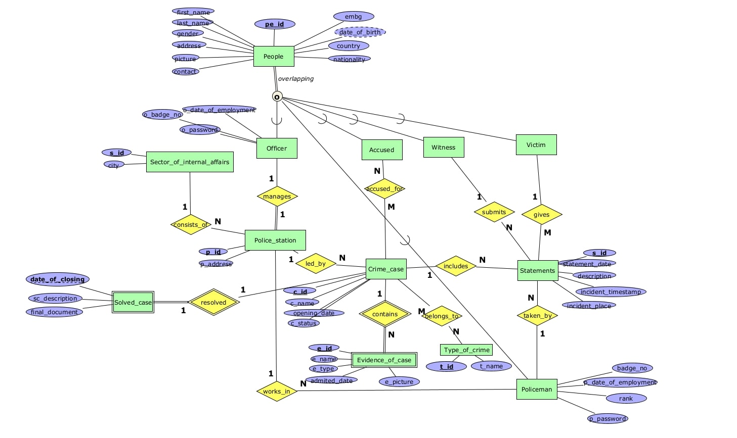
Ентитети
Sector_of_interal_affairs - ентитет кој чува податоци за секој сектор за внатрешни работи кој е на ниво на град
- s_id - нумерички тип, примарен клуч
- city - текстуален тип, задолжителен
Police_station - ентитет кој чува податоци за полициските станици кои спаѓаат под еден сектор за внатрешни работи
- p_id - нумерички тип,примарен клуч
- p_address - текстуален тип, задолжителен
Crime_case - ентитет кој чува податоци за секој случај
- c_id - нумерички тип, примарен клуч
- c_name - текстуален тип, задолжителен
- opening_date - датум, задолжителен
- c_status - текстуален тип, задолжителен
Evidence - ентитет кој чува податоци за доказите
- e_id - нумерички тип,примарен клуч
- e_name - текстуален тип, задолжителен
- e_type - текстуален тип, задолжителен
- is_found - булеан тип, задолжителен
- e_picture - текстуален тип, задолжителен
Type_of_crime - ентитет кој чува податоци за видот на криминал кој бил направен
- t_id - нумерички тип,примарен клуч
- t_name -текстуален тип, задолжителен
Statement - ентитет кој чува податоци за изјавата дадена од еден сведок или жртва
- s_id - нумерички тип,примарен клуч
- statement_date - датум, задолжителен
- description - текстуален тип, задолжителен
- incident_timestamp - timestamp, задолжителен
- incident_place - текстуален тип, задолжителен
Solved_case - слаб ентитет кој чува податоци за затварање на некој случај
- date_of_closing - датум, деноминатор
- sc_description - текстуален тип, задолжителен
- final_document - текстуален тип, задолжителен
Policeman - ентитет кој чува податоци за полицајците што работат во полициската станица, овој ентитет наследува од People
- badge_no - нумерички тип,задолжителен
- p_date_of_employment - датум, задолжителен
- rank - нумерички тип, задолжителен
- p_password - текстуален тип, задолжителен
People - ентитет кој чува податоци за граѓаните и од него наследуваат неколку ентитети
- pe_id - нумерички тип, примарен клуч
- first_name - текстуален тип, задолжителен
- last_name - текстуален тип, задолжителен
- gender - текстуален тип, задолжителен
- address - текстуален тип, задолжителен
- picture - текстуален тип, задолжителен
- contact - текстуален тип, задолжителен
- embg - нумерички тип, задолжителен
- date_of_birth - датум, задолжителен
- country - текстуален тип, задолжителен
- nationallity - текстуален тип, задолжителен
Officer - ентитет кој чува податоци за началниците на полициските станици, овој ентитет наследува од People
- o_date_of_employment - датум, задолжителен
- o_badge_no - нумерички тип, задолжителен
- o_password - текстуален тип, задолжителен
Accused - ентитет кој претставува обвинет, овој ентитет наследува од People
Witness - ентитет кој претставува сведок, овој ентитет наследува од People
Victim - ентитет кој претставува жртва, овој ентитет наследува од People
Релации
consists_of - релација помеѓу Police_station и Sector_of_internal_affairs која означува дека полициска станица е дел од еден сектор за внатрешни работи (СВР) на ниво на град. Една полициска станица е дел од еден СВР, а еден СВР има повеќе полициски станици во него.
manages - релација помеѓу Officer и Police_station што означува дека со полициска станица раководи началник. Еден началник менаџира една полициска станица, една полициска станица е менаџирана од еден началник.
led_by - релација помеѓу Police_station и Crime_case што означува дека случајот е доделен на полициска станица и се води по нејзино име. Една полициска станица води повеќе случаеви, еден случај е воден од една полициска станица.
works_in - релација помеѓу Police_station и Policeman која ги дефинира вработените во таа полициска станица. Еден полиаец работи во една полициска станица. Една полициска станица има повеќе вработени полицајци.
acused_for - релација помеѓу Accused и Crime_case која означува кои се обвинети за некое извршено дело. Еден случај има повеќе обвинети. Еден обвинет може да е обвинет на повеќе случаеви.
submits - релација помеѓу Witness и Statement што означува изјавата на сведокот за некое извршено дело. Еден сведок поднесува повеќе изјави. Една изјава има еден сведок.
gives - релација помеѓу Victim и Statement што означува дека жртвата дала изјава. Една жртва може да даде повеќе изјави. Една изјава може да биде дадена од една жртва.
includes - релација помеѓу Crime_case и Statement што означува дека во случајот имаме изјави. Еден случај може да има повеќе изјави. Една изјава може да припаѓа на еден случај.
mentions_evidence - релација помеѓу Evidence and Statement која покажува дали во изјавата има наведени докази за случајот. Една изјава може да има повеќе докази. Еден доказ може да припаѓа на повеќе изјави.
belongs_to - релација помеѓу Crime_case и Type_of_crime која покажува од каков тип/вид криминал е направено делото. Еден случај може да припаѓа на повеќе типови на криминал. Еден тип на криминал припаѓа на повеќе случаи.
taken_by - релација помеѓу Statement и Policeman која означува дека полицаецот земал изјава. Еден полицаец може да земе повеќе изјава. Една изјава може да биде земена од еден полицаец.
resolved - релација помеѓу Solved_case и Crime_case која покажува дека еден случај е решен/затворен. Еден случај може да се разреши во еден затворен случај. Еден затворен случај мора да биде разрешен од еден случај.
Историјат
Верзија 1 на ЕР Дијаграм и податочни побарувања.
Верзија 2 на ЕР Дијаграм. Атрибутите на Statement incident_date и incident_time ставени се како еден атрибут incinent_timestamp. Името на Case е променето во Crime_case поради резервираниот збор case во SQL. Задолжителна врска помеѓу Police_station и manages. status од Crime_case е преименувано во c_status. type од Evidence_of_case е преименувано во e_type. Додаден е атрибутот e_picture во Evidence_of_case.
Верзија 3 на ЕР Дијаграм. Додадени се атрибути o_password и o_badge_no кај Officer. Додаден атрибут p_password кај Policeman.
Верзија 4 на ЕР Дијаграм. Сменет е ентитетот Evidence_of_case во Evidence. Додадена е нова релација contains_evidence помеѓу Statement и Evidence. Додаден е атрибут is_found кај Evidence.
Attachments (8)
- ERmodel_v1.xml (46.6 KB ) - added by 2 years ago.
- ERmodel_v1.jpg (104.8 KB ) - added by 2 years ago.
- ERmodel_v2.jpg (105.6 KB ) - added by 23 months ago.
- ERmodel_v2.xml (46.6 KB ) - added by 23 months ago.
- ER_model_v3.jpg (110.6 KB ) - added by 21 months ago.
- ERmodel_v3.xml (48.6 KB ) - added by 21 months ago.
- ERmodel_v4.jpg (110.5 KB ) - added by 18 months ago.
- ERmodel_v4.xml (48.1 KB ) - added by 18 months ago.
Download all attachments as: .zip