Last modified
4 months ago
Last modified on 12/22/25 10:42:37
Attachments (2)
- ComponentDiagram.png (23.5 KB ) - added by 7 months ago.
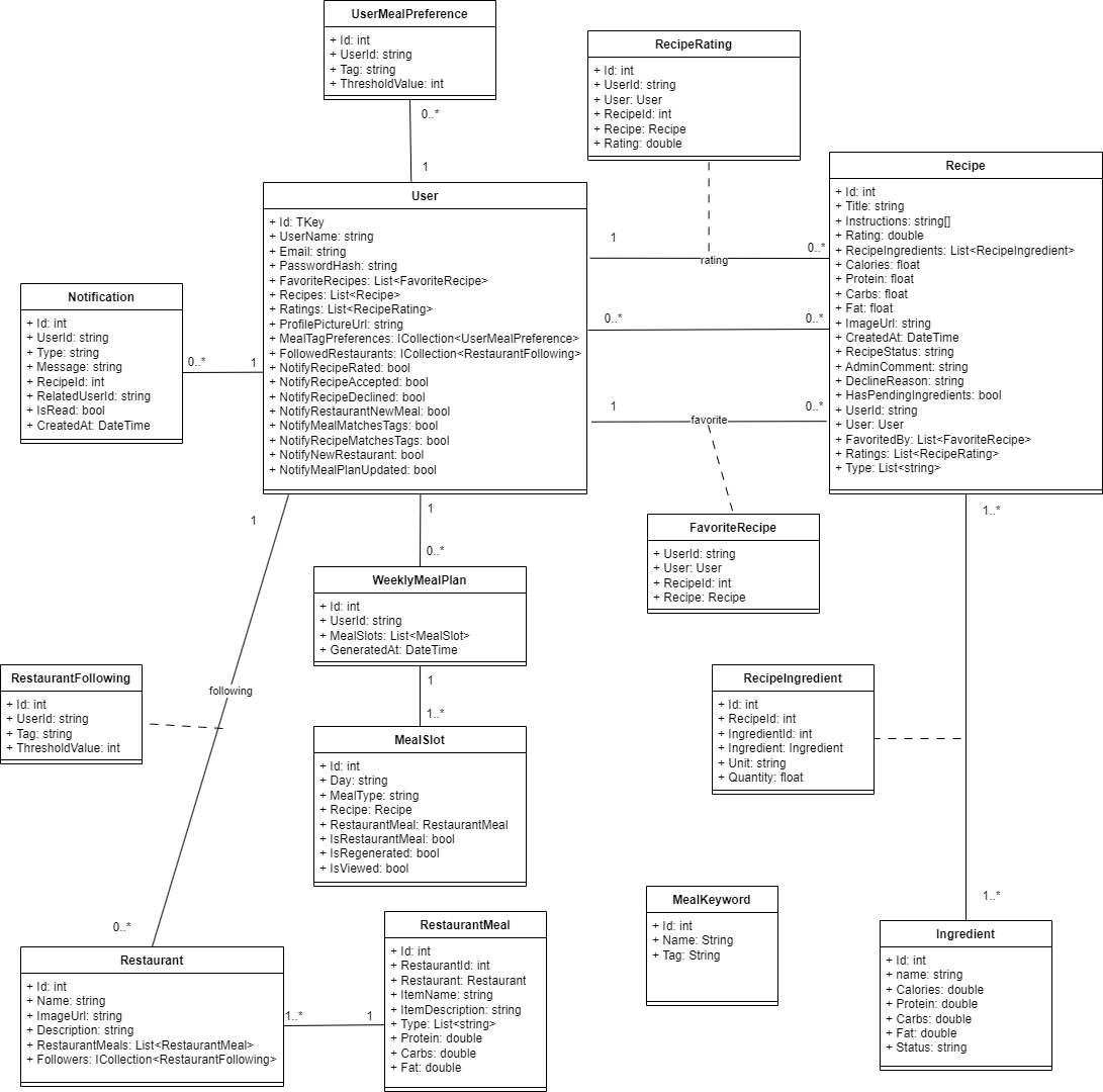
- ClassDiagramRevised.png (195.9 KB ) - added by 4 months ago.
Download all attachments as: .zip
Note:
See TracWiki
for help on using the wiki.


