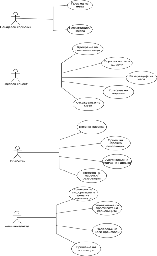
UseCaseList
Ненајавен клиент:
- Регистрација / Најава
- Преглед на мени
Најавен клиент:
- Преглед на мени
- Креирање на сопствена пица
- Резервација на маса
- Порачка на пица од мени
- Откажување на маса
- Плаќање на нарачка
Вработен:
- Преглед на нарачки/резервации
- Внес на нарачки
- Прием на нарачка/резервации
- Ажурирање на статус на нарачка
Администратор:
- Промена на информации и цена на производи
- Управување со профилите на корисниците
- Додавање на нови производи
- Бришење на производи
Use case Diagram
Last modified
11 months ago
Last modified on 06/19/25 13:41:00
Attachments (1)
- UseCaseDiagram.png (36.8 KB ) - added by 11 months ago.
Download all attachments as: .zip
Note:
See TracWiki
for help on using the wiki.

