Last modified
11 months ago
Last modified on 06/02/25 13:39:00
Attachments (3)
- razvoen dijagram.drawio.png (18.8 KB ) - added by 11 months ago.
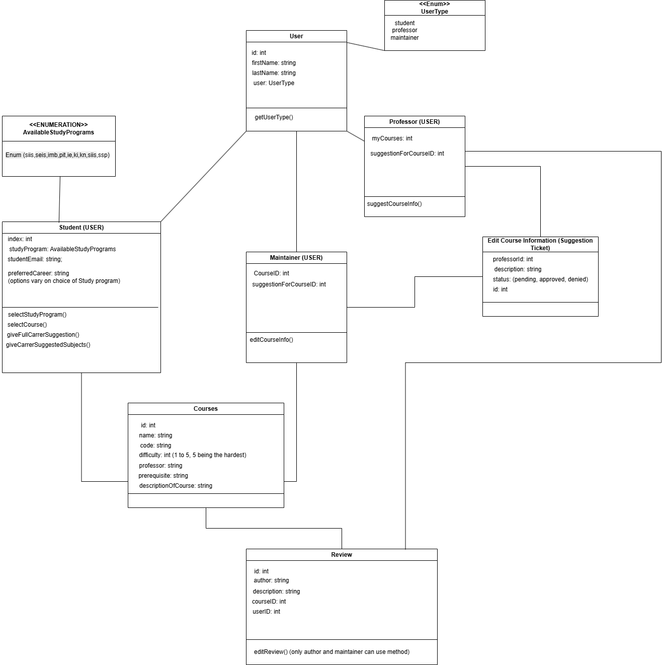
- class_diagram.drawio.png (134.9 KB ) - added by 11 months ago.
- class_diagram_fixed.drawio.png (146.9 KB ) - added by 11 months ago.
Download all attachments as: .zip
Note:
See TracWiki
for help on using the wiki.


