Online Learning Platform Management System (OLPMS)
Start: December 2025 Mentor: prof. dr. Vangel V. Ajanovski
Team members:
- Malek Alavi – 221296 – coordinator
- Dalia Alavi – 221283
Short Project Description
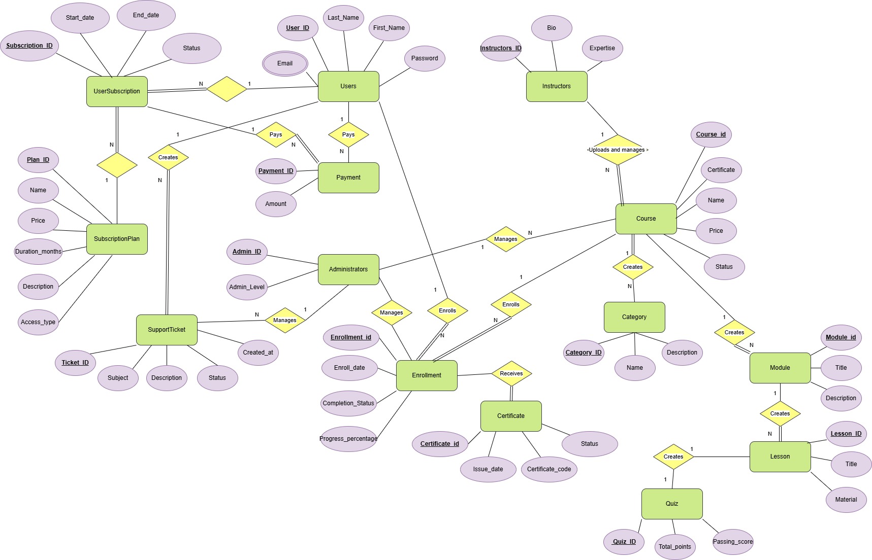
The project aims to develop an Online Learning Platform Management System that allows students and beginners to browse, purchase, and follow programming-related courses such as Structured Programming, Object-Oriented Programming, Algorithms, and Operating Systems.
The platform will provide instructors with functionality to upload and manage course materials, create modules and quizzes, and track student progress. Students will be able to enroll in courses, access lessons, track their progress, complete assessments, and obtain certificates upon successful completion.
The system will encompass various entities, including users, instructors, students, courses, lessons, categories, quizzes, enrollments, payments, progress tracking, and certificates. The goal is to design a scalable and well-structured relational database that supports a functional prototype in later stages of the project.
Project Documentation
| Phase | Phase Name | Status | Date |
| P0 | Project Definition | Approved | | |
| P1 | Conceptual Design – ER Diagram | Approved | | |
| P2 | Logical & Physical Design (DDL) | Approved | | |
| P3 | Application Scenarios & SQL Queries | In progress | | |
| P4 | Application Prototype | Not started | | |
| P5 | Normalization | Not started | | |
| P6 | Complex Database Reports | Not started | | |
| P7 | Advanced Database Features | Not started | | |
| P8 | Advanced Application Development | Not started | | |
| P9 | Other Developments | Not started | | |
Attachments (2)
- logo.png (6.1 KB ) - added by 6 weeks ago.
- ER.jpg (215.9 KB ) - added by 5 weeks ago.
Download all attachments as: .zip
