Conceptual Design – ER Diagram and Data Requirements
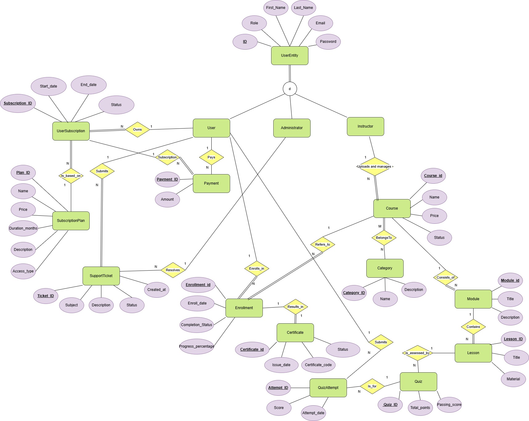
ER Diagram
Data Requirements
Entities
- User: Entity representing all users who access the platform (students / learners).
- User_ID – INT (PRIMARY KEY)
- First_Name – VARCHAR
- Last_Name – VARCHAR
- Email – VARCHAR(unique)
- Password – VARCHAR
- Administrator: Entity representing instructors who create and manage educational content.
- Admin_ID – INT (PRIMARY KEY)
- Admin_Level – VARCHAR
- Instructor: Entity representing instructors who upload and manage course materials.
- Instructor_ID – INT (PRIMARY KEY)
- BIO – VARCHAR
- Ekspertise – VARCHAR
- Course: Entity representing the courses offered on the platform.
- Course_id – INT (PRIMARY KEY)
- Name – VARCHAR
- Price – Decimal
- status – VARCHAR
- Enrollment: Entity representing the enrollment of a user in a course.
- Enrollment_id – INT (PRIMARY KEY)
- Enroll_date – DATE
- Completion_Status – VARCHAR
- Progress_percentage – INT
- Payment: Entity representing financial transactions.
- Payment_ID – PRIMARY KEY
- Amount – DECIMAL
- SubscriptionPlan: Entity representing available subscription plans.
- Plan_ID – INT (PRIMARY KEY)
- Name – VARCHAR
- Price – DECIMAL
- Duration_months – INT
- Description – VARCHAR
- Access_type – VARCHAR
- Certificate: Entity representing certificates issued after course completion.
- Certificate_id – INT (PRIMARY KEY)
- Issue_date – DATE
- Certificate_code – VARCHAR
- Status – VARCHAR
- UserSubscription: Entity representing active subscriptions of users.
- Subscription_ID – INT (PRIMARY KEY)
- Start_date – DATE
- End_date – DATE
- Status – VARCHAR
- SupportTicket: Entity representing user support requests.
- Ticket_ID – INT (PRIMARY KEY)
- Subject – VARCHAR
- Description – VARCHAR
- Status – VARCHAR
- Created_at – DATE
- Category: Entity representing course classification.
- Category_ID – INT (PRIMARY KEY)
- Name – VARCHAR
- Description – VARCHAR
- Module: Entity representing logical subdivisions of a course.
- Мodule_id – INT (PRIMARY KEY)
- Тitle – VARCHAR
- Description – VARCHAR
- Lesson: Entity representing individual learning units.
- Lesson_ID – INT (PRIMARY KEY)
- Тitle – VARCHAR
- Material – VARCHAR
- Quiz: Entity representing assessments associated with lessons.
- Quiz_ID – INT (PRIMARY KEY)
- Total_points – INT
- Passing_score – INT
- QuizAttempt: Entity representing individual quiz attempts made by users.
- Attempt_ID – INT PRIMARY KEY
- Score – INT
- Attempt_date– DATE
Relationships
- Pays - 1:N between User and Payment. One user can make multiple payments, Each payment is associated with exactly one user.
- Owns - 1:N relationship between User and UserSubscription. Each user subscription belongs to exactly one user.
- Is_based_on - N:1 relationship between UserSubscription and SubscriptionPlan. Each user subscription is based on exactly one subscription plan, One subscription plan can be associated with many user subscriptions.
- Subscription - 1:N relationship between UserSubscription and Payment. One user subscription can be paid through one or multiple payments, Each payment is associated with exactly one user subscription.
- Submits - 1:N relationship between User and SupportTicket. One user can create multiple support tickets, Each support ticket is created by exactly one user.
- Resolves - 1:N relationship between Administrator and SupportTicket. One administrator can manage multiple support tickets, Each support ticket is managed by exactly one administrator.
- Manages - 1:N relationship between Administrator and Course. One administrator can manage multiple courses, Each course is managed by exactly one administrator.
- Uploads and manages - 1:N relationship between Instructor and Course. One instructor can upload and manage multiple courses, Each course is uploaded and managed by exactly one instructor.
- Enrolls_in - 1:N relationship between User and Enrollment. One user can have multiple enrollments. Each enrollment is associated with exactly one user.
- Refers_to - N:1 relationship between Enrollment and Course. Each enrollment is associated with exactly one course. One course can have multiple enrollments.
- Results_in - 1:1 relationship between Enrollment and Certificate. Each enrollment can lead to exactly one certificate. Each certificate is issued for exactly one enrollment.
- Consists_of - 1:N relationship between Course and Module. One course can create and contain multiple modules. Each module belongs to exactly one course.
- BelongsTo - N:M relationship between Course and Category. Each course belongs to exactly one category. One category can include multiple courses.
- Contains - 1:N relationship between Module and Lesson. One module can contain multiple lessons. Each lesson belongs to exactly one module.
- is_assessed_by - 1:N relationship between Lesson and Quiz. One lesson can contain multiple quizzes. Each quiz is associated with exactly one lesson.
- Is_for - 1:N relationship between Quiz and QuizAttempt. One quiz can have multiple quiz attempts. Each quiz attempt is associated with exactly one quiz.
- Submits - 1:N relationship between User and QuizAttempt. One user can submit multiple quiz attempts. Each quiz attempt is submitted by exactly one user.
Last modified
5 months ago
Last modified on 12/25/25 11:43:37
Attachments (1)
- ERD--OPLMS.jpg (230.7 KB ) - added by 5 months ago.
Download all attachments as: .zip
Note:
See TracWiki
for help on using the wiki.

