Дијаграм v6
Податочни побарувања
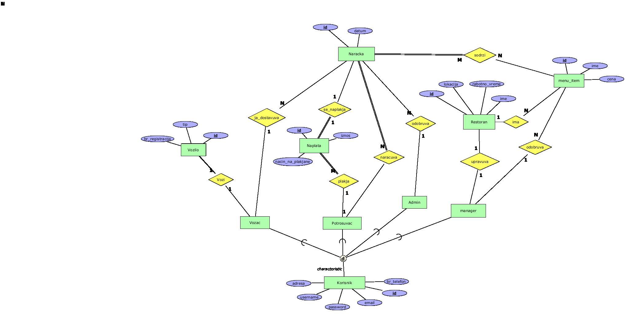
Ентитети
Кorisnik – Ентитет што чува податоци за сите корисници на апликацијата PK: id, нумерички идентификатор Атрибути: username, password, email (Задолжителни)
Vozilo – Ентитет што чува податоци за возилата што ги возат доставувачите PK: id, нумерички идентификатор Атрибути: br_registracija, tip (Задолжителни)
Naplata – Ентитет што чува податоци за секоја извршена наплата PK: id, нумерички идентификатор Атрибути: Iznos, nacin_na_plakjane (Задолжителни)
Naracka – Ентитет што чува податоци за секоја нарачка направена од корисник PK: id, нумерички идентификатор Атрибути: datum (Задолжителни)
Restoran – Ентитет што чува податоци за секој ресторан вклучен во платформата PK: id, нумерички идентификатор Атрибути: lokacija, rabotno_vreme, ime (Задолжителни)
Menu_item – Ентитет што чува податоци за секој производ на мени во рестораните PK: id, нумерички идентификатор Атрибути: ime, cena (Задолжителни)
Vozac - Ентитет што чува податоци за сите доставувачи на храна. PK: korisnik_id, нумерички идентификатор
Potorosuvac - Ентитет што чува податоци за сите корисници што нарачуваат преку апликацијата. PK: korisnik_id, нумерички идентификатор Атрибути:adresa,br_telefon(Задолжителни)
Admin - Ентитет што чува податоци за администраторите на апликацијата. PK: korisnik_id, нумерички идентификатор
Manager - Ентитет што чува податоци за сите менаџери на рестораните. PK: korisnik_id, нумерички идентификатор
Релации
Vozi - 1:1 релација помеѓу Vozilo и Vozac. Едно возило може да го управува еден возач.
Ja_dostavuva – 1:N релација помеѓу Vozac и Naracka. Еден возач може да доставува повеќе нарачки, а една нарачка може да биде доставена само од еден возач.
Se_naplakja – 1:1 релација помеѓу Naracka и Naplata. Секоја нарачка има една наплата и обратно. Наплата за повеќе нарачки се врши посебно.
Plakja – 1:N релација помеѓу Potrosuvac и Naplata. Еден потрошувач може да плаќа за повеќе нарачки во случај да има направено повеќе од еднаш, а една нарачка може да е платена само од еден потрошувач
Naracuva – 1:N релација помеѓу Potrosuvac и Naracka. Еден потрошувач може да прави повеќе од една нарачка во било кое време.
Odobruva – 1:N релација помеѓу Admin и Naracka. Еден Админ е должен да одобрува повеќе нарачки, а на една нарачка и треба одобрување од само еден Админ
Sprema – N:N релација помеѓу Restoran и Naracka. Повеќе ресторани може да спремаат повеќе нарачки, бидејќи има опција за нарачки од неколку ресторани од еднаш, а секако еден ресторан ќе спрема повеќе нарачки од различни потрошувачи.
Upravuva – 1:1 релација помеѓу Manager и Restoran. Еден менаџер може да “менаџира” само еден ресторан и еден ресторан може да има само еден менаџер.
Ima – 1:N релација помеѓу Restoran и menu_item. Еден ресторан може да има повеќе ствари на нивно мени, а еден производ не може да биде дел од повеќе ресторани бидејќи има разлика помеѓу производите во секој ресторан
Attachments (13)
-
BnP Diagram.xml
(30.5 KB
) - added by 2 years ago.
ER Diagram
- ERmodel_v1.png (114.6 KB ) - added by 2 years ago.
- ERmodel_v1.xml (30.5 KB ) - added by 2 years ago.
- ERmodel_v2.png (111.4 KB ) - added by 2 years ago.
- ERmodel_v2.xml (29.9 KB ) - added by 2 years ago.
- ERmodel_v3.xml (67.8 KB ) - added by 2 years ago.
- ERmodel_v3.png (67.8 KB ) - added by 2 years ago.
- ERmodel_v4.png (118.4 KB ) - added by 2 years ago.
- ERmodel_v4.xml (67.8 KB ) - added by 2 years ago.
- ERmodel_v5.png (118.3 KB ) - added by 23 months ago.
- ERmodel_v5.xml (64.8 KB ) - added by 23 months ago.
- ERmodel_v6.png (117.8 KB ) - added by 19 months ago.
- ERmodel_v6.xml (67.2 KB ) - added by 19 months ago.
Download all attachments as: .zip

