Кориснички Сценарија
Општи кориснички сценарија
Дијаграм на активности кај Блекџек
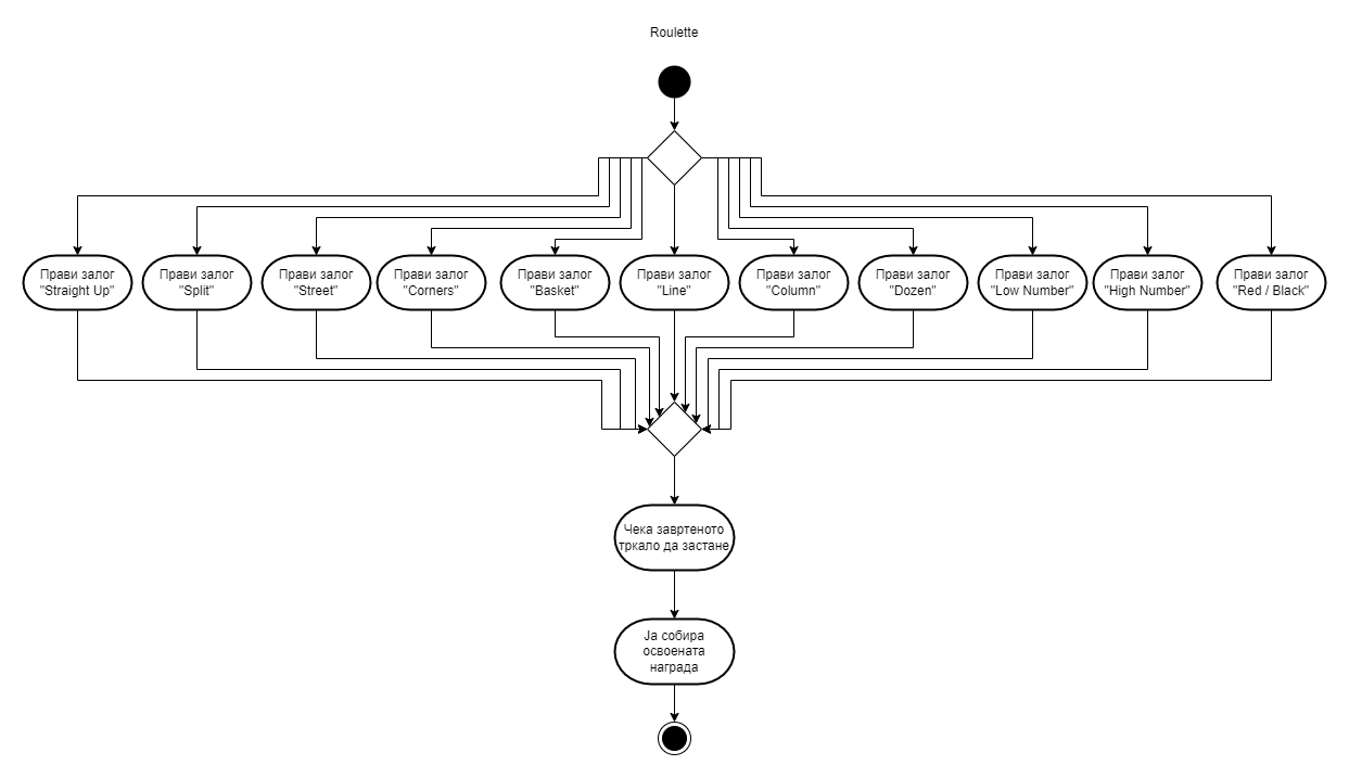
Дијаграм на активности кај Рулет
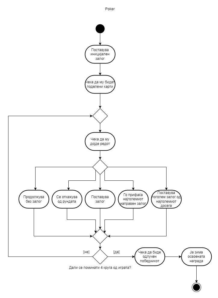
Дијаграм на активности кај Покер
Last modified
4 years ago
Last modified on 03/24/22 17:23:15
Attachments (4)
- RouletteActivity(2).png (50.9 KB ) - added by 4 years ago.
- PokerActivity(2).png (57.3 KB ) - added by 4 years ago.
- BlackjackActivity(2).png (44.9 KB ) - added by 4 years ago.
- CaessinoUseCase(2).png (47.7 KB ) - added by 4 years ago.
Download all attachments as: .zip
Note:
See TracWiki
for help on using the wiki.

.png)
.png)
.png)
.png)