Верзија 8
ER дијаграм
Податочни побарувања
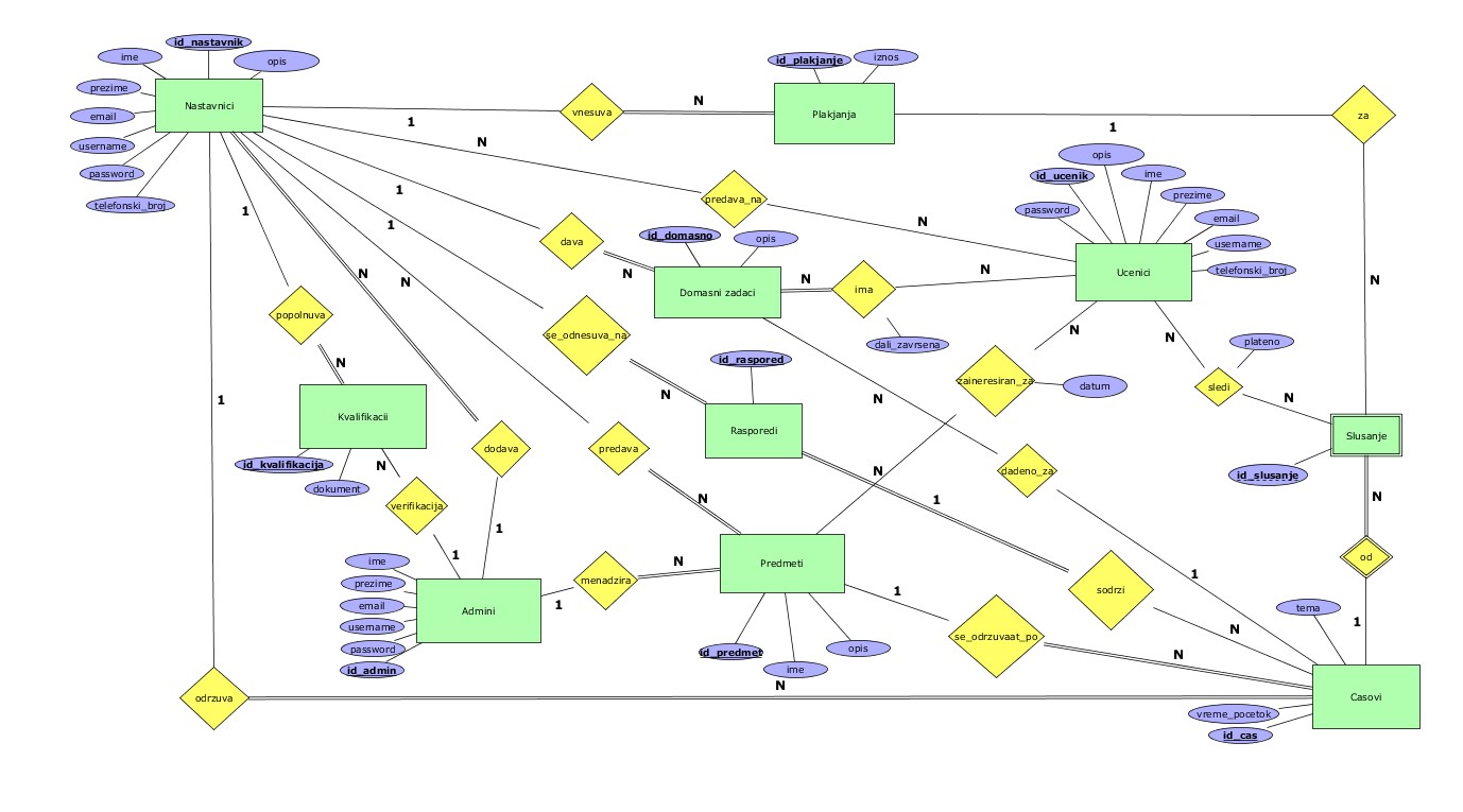
Ентитети
1. Наставници - ентитет кој дефинира еден корисник регистриран како наставник
- id_nastavnik - нумерички тип (примарен клуч)
- име - текстуален тип (задолжителен атрибут)
- презиме - текстуален тип (задолжителен атрибут)
- e-mail - текстуален тип (задолжителен атрибут)
- password - текстуален тип (задолжителен атрибут)
- опис - текстуален тип (задолжителен атрибут)
- телефонски број - текстуален тип (задолжителен атрибут)
2. Админи - ентитет кој ги дефинира администраторите
- id_admin - нумерички тип (примарен клуч)
- име - текстуален тип (задолжителен атрибут)
- презиме - текстуален тип (задолжителен атрибут)
- e-mail - текстуален тип (задолжителен атрибут)
- password - текстуален тип (задолжителен атрибут)
3. Ученици - ентитет кој ги дефинира корисниците регистрирани како ученици
- id_ucenik - нумерички тип (примарен клуч)
- име - текстуален тип (задолжителен атрибут)
- презиме - текстуален тип (задолжителен атрибут)
- e-mail - текстуален тип (задолжителен атрибут)
- password - текстуален тип (задолжителен атрибут)
- опис - текстуален тип (задолжителен атрибут)
- телефонски_број - текстуален тип (задолжителен атрибут)
4. Часови - ентитет кој ги дефинира часовите
- id_cas - нумерички тип (примарен клуч)
- тема - текстуален тип (задолжителен атрибут)
- време_почеток - датум (задолжителен атрибут)
- време_крај - датум (задолжителен атрибут)
5. Домашни_задачи - ентитет кој ги дефинира домашните задачи
- id_domasno - нумерички тип (примарен клуч)
- опис - текстуален тип (задолжителен атрибут)
6. Плаќања - ентитет кој ги дефинира плаќањата за одредено слушање на час од одреден ученик
- id_plakjanje - нумерички тип (примарен клуч)
- износ - нумеричен тип (задолжителен атрибут)
7. Предмети - ентитет кој ги дефинира предметите кои постојат на системот
- id_predmet - нумерички тип (примарен клуч)
- име - текстуален тип (задолжителен атрибут)
8. Квалификации - ентитет кој дефинира кои квалификации ги поседува одреден наставник
- id_kvalifikacija - нумерички тип (примарен клуч)
- документ - текстуален тип (задолжителен атрибут)
9. Слушање - слаб ентитет кој дефинира кои слушање на одреден час
- id_slusanje - нумерички тип (парцијален клуч/дискриминатор)
Релации
- пополнува - 1:N релација, со тотално учество од страната на ентитетот Квалификации, која го поврзува ентитетот Наставници со ентитетот Квалификации и означува внесување на одредени квалификации (дипломи, сертификати) од некој наставник
- додава - 1:N релација помеѓу Наставници и Админи што означува дека еден наставник мора (тотално учество) да биде додаден/избришан/едитиран од страна на администратор
- предава - N:N релација помеѓу Наставници и Предмети која означува дека еден наставник може да предава повеќе предмети и на еден предмет може да предаваат повеќе наставници
- се_однесува_на - 1:N релација помеѓу Наставници и Рапореди која означува дека еден распоред се однесува на точно еден наставник и за да постои одреден распоред мора да има наставник кој се асоцира со него (тотално учество од страната на Распореди)
- дава - 1:N релација меѓу Наставници и Домашни_задачи, означува дека наставникот дава едно или повеќе домашни задачи
- предава_на - N:N релација помеѓу Наставници и Ученици. Еден наставник може да предава на повеќе ученици и еден ученик може да биде ученик кај повеќе наставници
- внесува - 1:N релација помеѓу Наставници и Плаќања која означува дека еден наставник внесува повеќе плаќања и секое плаќање може и мора да биде внесено од точно еден наставник
- верификација - 1:N релација помеѓу Квалификации и Админи која означува дека администраторот мора да ги верификува документите во ентитетот Квалификации
- менаџира - 1:N релација помеѓу Админи и Предмети која означува дека еден администратор може да додава/бриши/едитира повеќе предмети
- заинтересиран_за - N:N релација помеѓу Ученици и предмети која означува дека еден ученик може да се заинтересира за повеќе предмети и за еден предмет можат да бидат заинтересирани повеќе ученици
- се_одржуваат_по - 1:N релација помеѓу Предмети и Часови со тотално учество од страната Часови бидејќи еден час не може да постои доколку не биде одржан по некој предмет
- содржи - 1:N релација помеѓу Рапореди (тотално учество од оваа страна) и Часови која означува дека еден распоред може да содржи N часови и еден час може да се наоѓа на точно еден распоред кај одреден наставник
- дадено_за - 1:N релација помеѓу Часови и Домашни_задачи која означува дека едно или повеќе домашни задачи се дадени на точно еден час
- слуша - N:N релација помеѓу Ученици и Часови со тотално учество од страната на Часови која означува дека еден или повеќе ученици може да слушаат еден или повеќе часови и обратно
- за - 1:N релација помеѓу Плаќања и Слушање која означува дека едно плаќање може да се однесува на еден или повеќе слушања на часови (на пример се плаќа за неколку часови уназад)
- од - 1:N слаба релација помеѓу Часови и Слушање која означува дека слабиот ентитет Слушање е поврзан со Часови.
- има - N:N релација помеѓу Домашни_задачи и Ученици која означува дека едно домашно мора да се однесува на еден или повеќе ученици и еден ученик може, но не мора да има едно или повеќе домашни задачи
- следи - 1:N релација помеѓу Ученици и Слушање која содржи атрибут „платено“ кој кажува дека даден ученик има платено за одредено слушање на час (true/false).
- распоред - 1:N релација помеѓу Наставници и Часови која означува дека еден наставик може да гледа распоред за повеќе часови.
Историјат
1. Верзија 1 - од страна на асистентот ни беше зададена забелешка, само да додадеме атрибут во релацијата помеѓу Ucenici и Predmeti, над релацијата zaineresirani_za каде што вметнавме атрибут datum, кој покажува кога пристапиле даден предмет.
2. Верзија 2 - препорака од страна на професорот за додавање на нов ентитет Slusanje кој ќе биде слаб ентитет поврзан со Casovi, Ucenici и Plakjanja.
3. Верзија 3 - промена на релацијата „следи“ во учеството од страната на Ученици (од N:N променета во 1:N).
4. Верзија 4 - отфрлање на ентитетот „Распореди“ и негово заменување со соодветна релација, бидејќи нема реална потреба од таков ентитет.
5. Верзија 5 - увидовме дека постојат две исти релации со различно име („распоред“ и „одржува“), едната што беше вишок е отстранета.
6. Верзија 6 - додавање атрибути на релацијата „предава_на“
Attachments (10)
- ERmodel_v01.xml (50.1 KB ) - added by 4 years ago.
- ERmodel_v01.jpg (145.3 KB ) - added by 4 years ago.
- ERmodel_v02.xml (50.7 KB ) - added by 4 years ago.
- ERModel_v02.jpg (142.8 KB ) - added by 4 years ago.
- ERModel_v03.jpg (145.7 KB ) - added by 4 years ago.
- ERmodel_v04.jpg (144.9 KB ) - added by 4 years ago.
- ERModel_v05.jpg (139.5 KB ) - added by 4 years ago.
- ERmodel_v06.jpg (129.9 KB ) - added by 4 years ago.
- ERmodel_v07.jpg (133.3 KB ) - added by 4 years ago.
- ERModel_v08.jpg (165.4 KB ) - added by 4 years ago.
Download all attachments as: .zip

