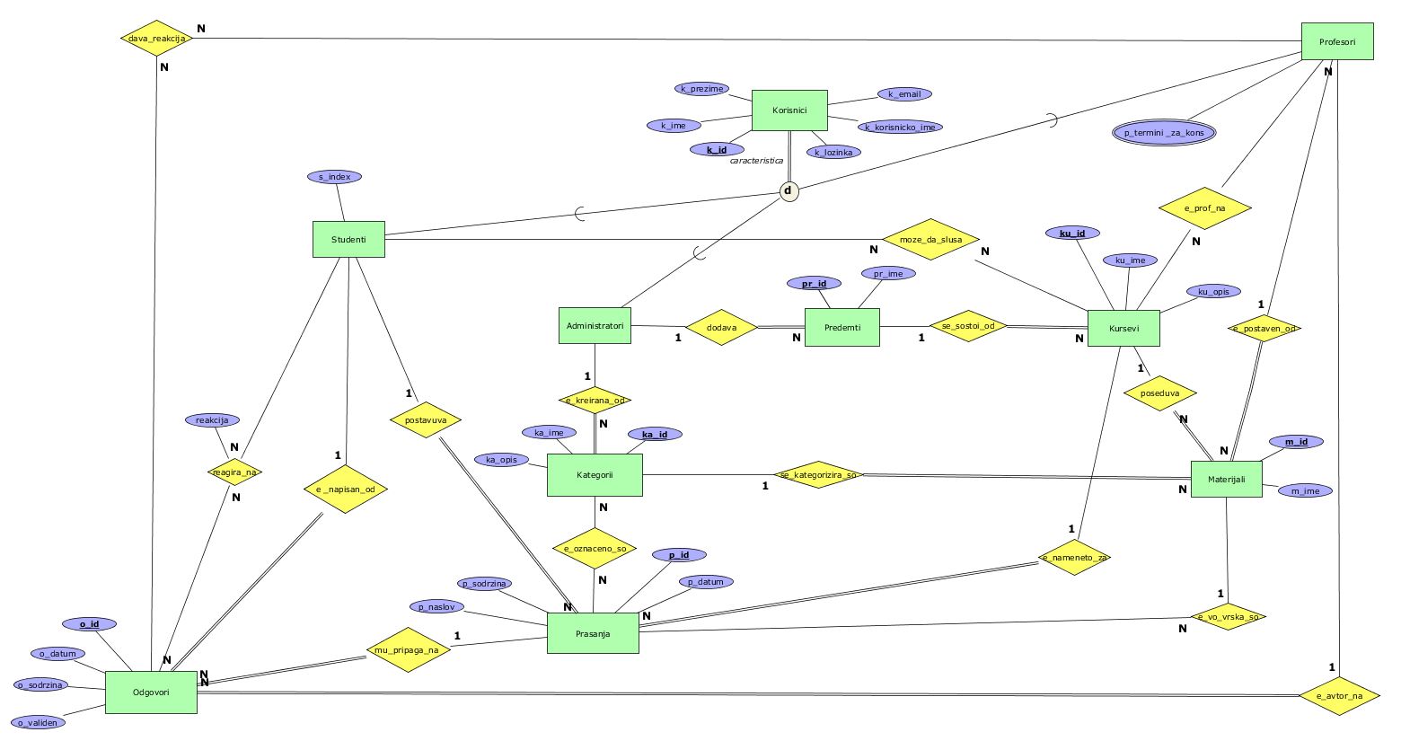
ЕР Дијаграм
Актуелна Верзија - 3.4
Дијаграм
Податочни побарувања
Ентитети:
Korisnici - Ентитет со податоци за секој корисник на системот. Од него произлегуваат 3 ентитети.
K_id – serial primary key
K_ime varchar (15) not null
K_prezime varchar (20) not null
K_korisnicko_ime varchar (50) not null unique
K_email varchar (50) not null unique
K_lozinka varchar (50) not null
Кандидат клучеви
K_id – најсоодветен, побрзо пребарување со нумеричка вредност, serial автоматски се генерира
k_korisnicko_ime – несоодветен бидејќи пребарување по текстуални податоци е поспоро
k_email – несоодветен бидејќи пребарување по текстуални податоци е поспоро
Studenti – Ентитет, специјализација на Korisnici, кој ги претставува студентите како корисници на системот. Има еден дополнителен атрибут s_index
K_id – serial primary key
K_ime varchar (15) not null
K_prezime varchar (20) not null
K_korisnicko_ime varchar (50) not null unique
K_email varchar (50) not null unique
K_lozinka varchar (50) not null
s_index int not null unique
Кандидат клучеви
K_id – најсоодветен, наследен од генералната класа Korisnici
k_korisnicko_ime – несоодветен бидејќи пребарување по текстуални податоци е по споро
k_email – несоодветен бидејќи пребарување по текстуални податоци е по споро
s_index – соодветен, но не е избран бидејќи ентитетот е специјализација
Administratori – Ентитет, специјализација на Korisnici, кој ги претставува администраторите на системот
K_id – serial primary key
K_ime varchar (15) not null
K_prezime varchar (20) not null
K_korisnicko_ime varchar (50) not null unique
K_email varchar (50) not null unique
K_lozinka varchar (50) not null
Кандидат клучеви
K_id – најсоодветен, наследен од генералната класа Korisnici
k_korisnicko_ime – несоодветен бидејќи пребарување по текстуални податоци е по споро
k_email – несоодветен бидејќи пребарување по текстуални податоци е по споро
Profesori - Ентитет, специјализација на Korisnici , кој ги претставува студентите како корисници на системот. Има еден дополнителен атрибут со повеќе вредности p_termini_za_kons
K_id – serial primary key
K_ime varchar (15) not null
K_prezime varchar (20) not null
K_korisnicko_ime varchar (50) not null unique
K_email varchar (50) not null unique
K_lozinka varchar (50) not null
p_termini_za_kons date – повеќе вредносен атрибут
Кандидат клучеви
K_id – најсоодветен, наследен од генералната класа Korisnici
k_korisnicko_ime – несоодветен бидејќи пребарување по текстуални податоци е по споро
k_email – несоодветен бидејќи пребарување по текстуални податоци е по споро
Predmeti – Ентитет кој ги претставува сите предмети на ФИНКИ
Pr_id serial primary key
Pr_ime varchar (70) not null unique
Кандидат клучеви
Pr_id – најсоодветен, побрзо пребарување со нумеричка вредност, serial автоматски се генерира
Pr_ime - несоодветен бидејќи пребарување по текстуални податоци е по споро
Kursevi – Ентитет кој ги претставува сите курсеви на еден предмет
Ku_id serial primary key
Ku_ime varchar (100) not null unique
Ku_opis text
Кандидат клучеви
Ku_id - најсоодветен, побрзо пребарување со нумеричка вредност, serial автоматски се генерира
Ku_ime - несоодветен бидејќи пребарување по текстуални податоци е по споро
Materijali – Ентитет кој ги претставува материјалите кои професорите ги поставуваат на одреден курс
M_id serial primary key
M_ime varchar (20) not null
Кандидат клучеви
M_id - најсоодветен, побрзо пребарување со нумеричка вредност, serial автоматски се генерира
Prasanja – Ентитет кој ги претставува сите прашања кои се поставени во врска со некој курс
P_id serial primary key
P_naslov varchar (100) not null
P_sodrzina text not null
P_datum date default now ()
Кандидат клучеви
P_id – најсоодветен, единствен кандидат, побрзо пребарување со нумеричка вредност, serial автоматски се генерира
Kategorii – Ентитет кој ги претставува категориите со кои може да се класифицираат прашањата и материјалите
Ka_id serial primary key
Ka_ime varchar(50) not null unique
Ka_opis text
Кандидат клучеви
ka_id – најсоодветен, побрзо пребарување со нумеричка вредност, serial автоматски се генерира
ka_ime - несоодветен бидејќи пребарување по текстуални податоци е по споро
Odgovori – Ентитет кој ги претставува сите одговори на прашањата
O_id serial primary key
O_sodrzina text not null
O_validen Boolean default false
O_datum date default now ()
Кандидат клучеви
O_id - најсоодветен, единствен кандидат, побрзо пребарување со нумеричка вредност, serial автоматски се генерира
Релации:
1:1
/
1:N
Dodava – Поврзува Administratori и Predmeti – Претставува додавање на предмет од страна на администратор – тотално учество од страна на Predmeti
E_kreirana_od – Поврзува Administratori и Kategorii - Претставува додавање на категорија од страна на администратор – тотално учество од страна на Kategorii
Se_sostoi_od -Поврзува Predmeti и Kursevi – Покажува кој предмет од кои курсеви се состои – тотално учество од страна на Kursevi
E_nameneto_za – Поврзува Kursevi и Prasanja – Покажува кое прашање за кој курс е наменето – тотално учество од страна на Prasanja
E_vo_vrska_so – Поврзува Materijali и Prasanja – Покажува дали некое прашање е во врска со некој материјал
Postavuva – Поврзува Studenti и Prasanja – Покажува кое прашање од кој студент е поставено – тотално учество од страна на Prasanja
Mu_pripaga_na – Поврзува Prasanja и Odgovori – Покажува на кое прашање му припаѓа некој одговор – тотално учество од страна на Odgovori
E_napisan_od – Поврзува Studenti и Odgovori – Покажува од кој студент е напишан одговорот – тотално учество од страна на Odgovori
E_avtor_na – Поврзува Profesori и Odgovori – Покажува кој професор е автор на даден одговор – тотално учество од страна на Odgovori
E_postaven_od – Поврзува Profesori и Materijali – Покажува кој професор поставил одреден материјал – тотално учество од страна на Materijali
Se_kategorizira_so – Поврзува Kategorii и Materijali – Покажува со кои категории се категоризира еден материјал
Poseduva – Поврзува Kursevi и Materijali – Покажува кои материјали ги поседува еден курс – тотално учество од страна на Materijali
N:M
Moze_da_slusa – Поврзува Studenti и Kursevi – Покажува кои студенти кои курсеви може да ги слушаат
E_prof_na – Поврзува Profesori и Kursevi – Покажува кои професори предаваат на предметите
E_oznaceno_so – Поврзува Kategorii и Prasanja – Покажува со кои категории се означуваат прашањата
Dava_reakcija – Поврзува Studenti и Odgovori – Покажува кои реакции ги даваат студентите на одговорите
Reagira_na – Поврзува Profesori и Odgovori – Покажува кои реакции ги даваат професорите на одговорите
Историјат
| Верзија | Опис |
|---|---|
| ERmodel_v1.0 | Иницијална верзија, помалку ентитети од побараното |
| ERmodel_v2.0 | Трансформација на в.1 - додавање на прашања за секој предмет посебно, воведување различни типови корисници, додавање на материјали за предметите |
| ERmodel_v2.1 | Корекција на в.2.0 - додавање на валидација на одговор, корекција на тип на учество на ентитети во релации, корекција на наследување |
| ERmodel_v3.0 | Корекција на в.2.1 - корекција на репрезентација на предмет, воведување на ентитет курс, додавање на реакција на одреден одговор |
| ERmodel_v3.1 | Корекција на в.3.0 – корекција на име на ентитет (Ознака -> Категорија), поставување на рестрикција при додавање на категорија, додавање на категоризација на материјали, додавање на можност за прашање да е поставено во врска со некој материјал |
| ERmodel_v3.2 | Корекција на в.3.1 – Професор може да реагира на одговор |
| ERmodel_v3.3 | Корекција на в.3.2 – Додавање на тотално учество од страна на Materijali кај релацијата poseduva меѓу ентитетите Kursevi и Materijali и додавање на тотално учество од страна на Predmeti кај релацијата dodava меѓу ентитетите Predmeti Administratori |
| ERmodel_v3.4 | Корекција на в.3.3 – Преуредување на изгледот на дијаграмот по препорака на демонстраторката |
| ERmodel_v3.5 | Корекција на в.3.4 – За потребите на развој на прототип апликација |
Attachments (18)
- ERmodel_v3.2.jpg (130.4 KB ) - added by 3 years ago.
- ERmodel_v3.1.jpg (123.4 KB ) - added by 3 years ago.
- ERmodel_v3.0.jpg (110.3 KB ) - added by 3 years ago.
- ERmodel_v2.1.jpg (98.3 KB ) - added by 3 years ago.
- ERmodel_v2.0.jpg (97.1 KB ) - added by 3 years ago.
- ERmodel_v1.0.jpg (69.6 KB ) - added by 3 years ago.
- ERmodel_v1.0 (25.9 KB ) - added by 3 years ago.
- ERmodel_v2.0 (32.9 KB ) - added by 3 years ago.
- ERmodel_v2.1 (34.1 KB ) - added by 3 years ago.
- ERmodel_v3.0 (38.7 KB ) - added by 3 years ago.
- ERmodel_v3.1 (42.0 KB ) - added by 3 years ago.
- ERmodel_v3.2 (43.1 KB ) - added by 3 years ago.
- ERmodel_v3.3.jpg (130.0 KB ) - added by 3 years ago.
- ERmodel_v3.3 (43.3 KB ) - added by 3 years ago.
- ERmodel_v3.4.jpg (144.6 KB ) - added by 3 years ago.
- ERmodel_v3.4 (43.6 KB ) - added by 3 years ago.
- ERmodel_v3.5 (42.9 KB ) - added by 3 years ago.
- ERmodel_v3.5.jpg (114.2 KB ) - added by 3 years ago.
Download all attachments as: .zip

