Архитектура на системот
За овој систем, најсоодветна архитектура би била клинет-сервер архитектурата. Системот би функционирал така што ќе има еден централен сервер со кој ќе раководат вработените од човечки ресурси и само тие ќе имаат можност за одредени привилегии како што се внесување, менување и бришење на податоци. Сите овие активности ќе бидат поврзани со база на податоци која се наоѓа на серверот. Останатите вработени ги немаат привилегиите за пристап до податоците на другите вработени, но нивна должност е зависно од функцијата, секодневно да ги внесуваат своите активности во системот. Тие ја имаат улогата на клиенти во системот. Вработените ќе можат да пристапат до апликацијата со најава на својот профил, за што е потребно интернет конекција.
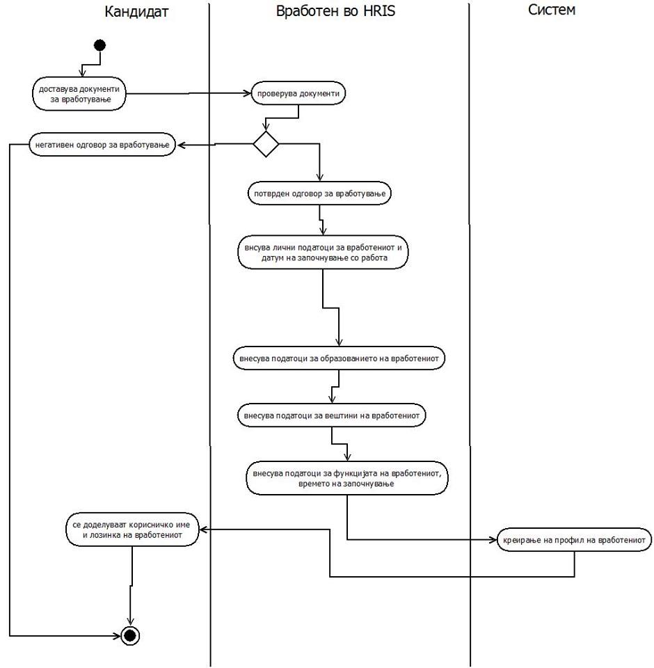
UseCase1 (Креирање на кориснички профил)
UseCase3 (Преглед на податоци од постоечко досие)
UseCase4 (Ажурирање на податоци на вработен)
UseCase5 (Затварање на досие)
Attachments (14)
- ER Diagram.dia (6.0 KB ) - added by 12 years ago.
- ER Diagram.jpeg (130.8 KB ) - added by 12 years ago.
- client-server.gif (8.3 KB ) - added by 12 years ago.
- Klasen Diagram.dia (3.7 KB ) - added by 12 years ago.
- Дијаграм1.jpeg (140.1 KB ) - added by 12 years ago.
- plata.dia (4.2 KB ) - added by 12 years ago.
- plata.jpeg (129.8 KB ) - added by 12 years ago.
- Izveshtai.gif (20.8 KB ) - added by 12 years ago.
- usecase1_activityDiagram.jpg (49.4 KB ) - added by 12 years ago.
-
Klasen Diagram.2.jpeg
(209.0 KB
) - added by 12 years ago.
klasen
- Klasen Diagram.jpeg (209.0 KB ) - added by 12 years ago.
- ER Diagram1.jpeg (152.9 KB ) - added by 12 years ago.
- ER DiagramPopraven.jpeg (218.1 KB ) - added by 12 years ago.
- ER DiagramPopraven1.jpeg (214.4 KB ) - added by 12 years ago.
Download all attachments as: .zip



