Opened 12 years ago
Closed 12 years ago
#19 closed defect (fixed)
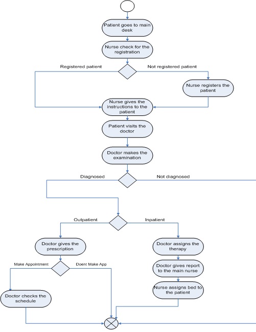
Activity Diagram
| Reported-by: | 139037 | Owned by: | somebody |
|---|---|---|---|
| Priority: | major | Milestone: | |
| Component: | component1 | Version: | |
| Keywords: | Cc: |
Description
Activity Diagram
The activity diagram addresses a dynamic view of the system, it also emphasizes the flow of objects and synchronization of the flow in support of parallel processing. Here are presented two activity diagrams the first one is the main activity diagram which represents the most important activities of the system, and the second one is the schedule-appointment activity diagram.
Attachments (1)
Change History (2)
by , 12 years ago
comment:1 by , 12 years ago
| Resolution: | → fixed |
|---|---|
| Status: | new → closed |
Note:
See TracTickets
for help on using tickets.
