Избор на техники во рамки на процесот
RUP се карактеризира со неколку техники но според мене најзначајна е изработката на use case дијаграмите
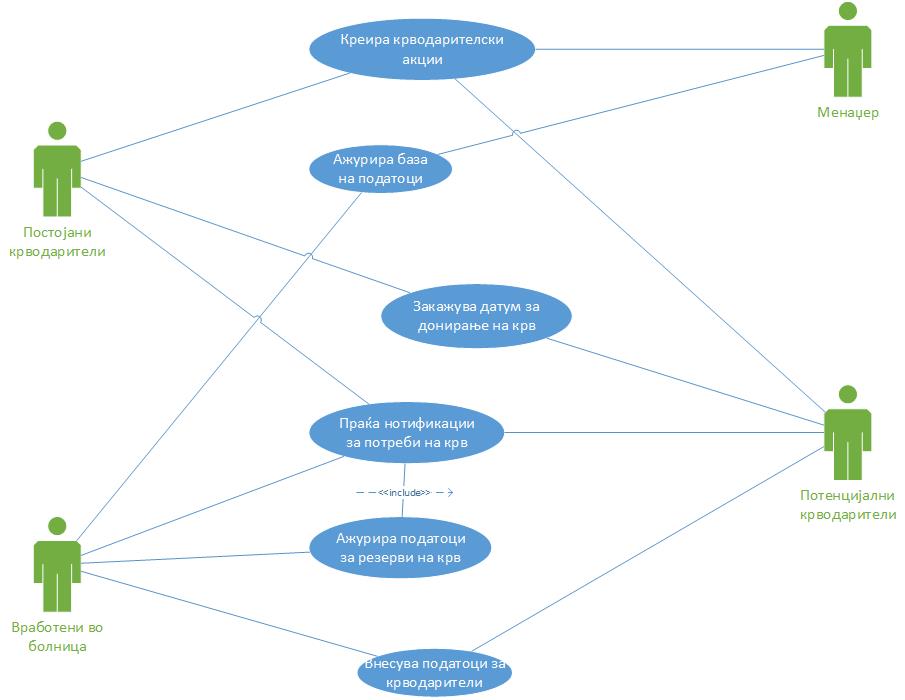
Use case дијаграми
Use case треба да бидат претставени во форма на текст но и треба да бидат направени самите дијаграми кои произлегуваат од текстот. Од самиот текст ќе излезат самите дијаграми. Тие се најбитниот дел од RUP процесот, преку нив се дефинираат сценаријата, истите се разработуваат и имплементираат. Па така за да направиме успешни и корисни use case дијаграми најпрвин потребно е нашата фирма да направи листа на кориснички барања која што ќе ги претставува сите можни сценаријата. Овие сценарија ќе ни помогнат во откривањето и обработката на корисничките барања и имплементирање на истите.
Дијаграм на активности
Протокот на процеси во системот се опфатени во дијаграмот на активности. Слично на состојбениот дијаграм, овој дијаграм се состои од активности, акции, премини, почетна и завршна состојба и услови.
Модели на имплементација
Класниот дијаграм се употребува за да ја прецизира употребата на дијаграмот на кориснички сценарија и да дефинира детален дизајн на системот. Класниот дијаграм ги класифицира актерите дефинирани во дијаграмот на кориснички сценарија во група од меѓусебно поврзани класи. Врската помеѓу класите може да биде “IS-A” или “HAS-A” врска. Секој класа во класниот дијаграм може да биде способна за обезбедување на одредени функционалности. Овие функционалности обезбедени од класата се нарекуваат методи на класата. Покрај тоа, секоја класа има одредени атрибути кои што уникатно ја идентификуваат класата.
Attachments (3)
- UseCase.jpg (44.1 KB ) - added by 7 years ago.
- Screenshot_2.png (41.6 KB ) - added by 7 years ago.
- Screenshot_3.png (53.6 KB ) - added by 7 years ago.
Download all attachments as: .zip



