Користење на техники при изработка на ИС
RUP процесот за развој на информациски системи дефинира користење на UML јазикот како техника која треба да се користи во процесот. Особено се користат use case дијаграмите, кои се разработуваат до детали. Исто така се користат и дизајн модели и имплементациски модели.
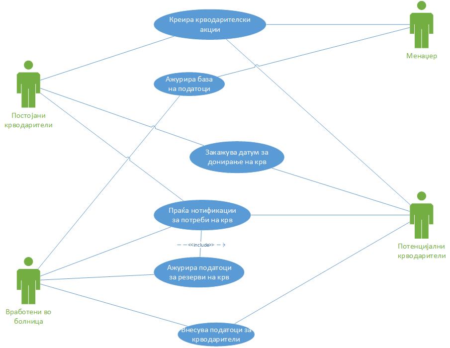
Use Case Diagram Use case дијаграмот, ориентиран исклучиво кон корисниците, ја опишува функционалноста на еден систем претставена од гледна точка на корисниците на системот и текот на на настаните кога корисниците го користат системот. Тој ја претставува поврзаноста (преку линии) помеѓу корисниците во системот (претставени со човечки фигури на дијаграмот) и случаите во кои тие го користат системот (претставени со елипси на дијаграмот). Овој дијаграм е најбитен за RUP системот, т.е. use case моделот е една од неговите три главни карактеристики. Дијаграмот на кориснички сценарија се употребува за идентификација на основните елементи и процеси кои што формират еден систем. Основните елементи се нарекуваат “актeри”, а процесите се нарекуваат “кориснички сценарија”. Овој дијаграм покажува кој актeр во кое корисничко сценарио дејствува.
Класен дијаграм
Класниот дијаграм го детализира use-case дијаграмот и дава статички поглед (речникот на системот) и детален дизајн на системот. Истиот се состои од класи, интерфејси, асоцијација, композиција и агрегација. Класата е претставена како правоаголник кој се дели на три дела. Првиот (горен) дел претставува името на класата, вториот (среден) дел ги опишува атрибутите, а во третиот (долен) дел се операциите кои ја засегаат оваа класа.
Секвенцни дијаграми
Секвенцните дијаграми го опишуваат заемното дејство меѓу објектите и пораките во системот во рамките на еден случај на користење од страна на корисниците, т.е. за секој кориснички случај постои посебен секвенцен дијаграм. Дијаграмот на секвенци функционира на тој начин што класите и објектите се поставуваат хоризонтално од лево кон десно, а вертикално со линии се претставени животните линии на објектот. Пораките со кои комуницираат објектите се покажуваат со стрелки од лево кон десно, помеѓу вертикалните линии
Attachments (3)
- use_case.jpg (44.1 KB ) - added by 7 years ago.
- Screenshot_2.jpg (82.8 KB ) - added by 7 years ago.
- Screenshot_3.jpg (24.4 KB ) - added by 7 years ago.
Download all attachments as: .zip



