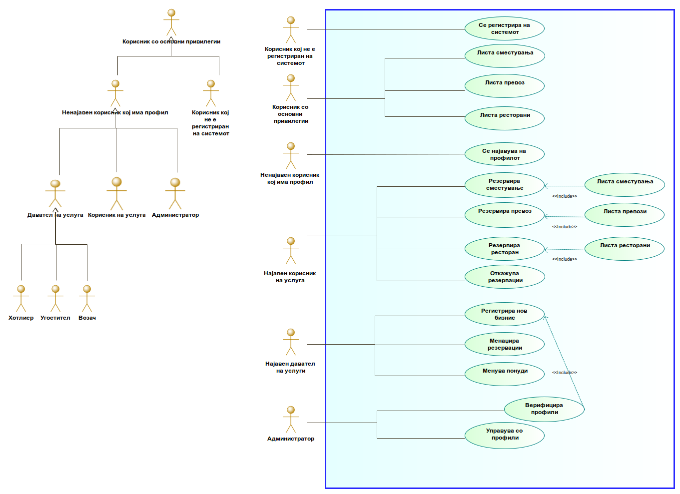
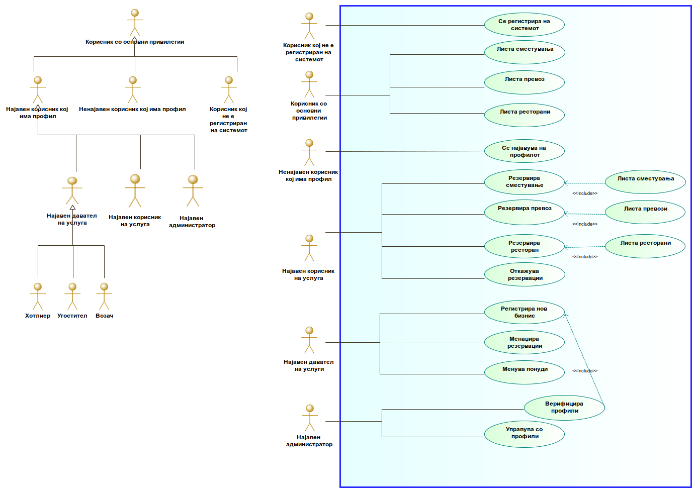
Листа на кориснички сценарија
Најавен корисник на услуги
- Резервира хотели
- Резервира ресторани
- Резервира превоз
- Откажува услуги
Корисник со основни привилегии
- Листа сместување
- Листа ресторани
- Листа превоз
Ненајавен корисник кој има профил
- Се најавува на системот
Корисник кој не е регистриран во ситемот
- Се регистрира на системот
Најавен давател на услуги - хотелиер, возач, угостител
- Регистрира нов бизнис
- Менаџира резервации
- Менува понуди
Најавен администратор
- Управува со профили
- Верифицира профили
UML UseCase дијаграм
Last modified
3 years ago
Last modified on 03/23/23 16:13:40
Attachments (3)
- uml.png (94.1 KB ) - added by 3 years ago.
- useCase.png (130.3 KB ) - added by 3 years ago.
- useCase.2.png (132.5 KB ) - added by 3 years ago.
Download all attachments as: .zip
Note:
See TracWiki
for help on using the wiki.

